GM Service Manual Online
For 1990-2009 cars only
Makes
🢒
Cadillac
🢒
2006
🢒
Escalade EXT
🢒 Controlled/Monitored Subsystem References
Controlled/Monitored Subsystem References
Controlled/Monitored Subsystem References
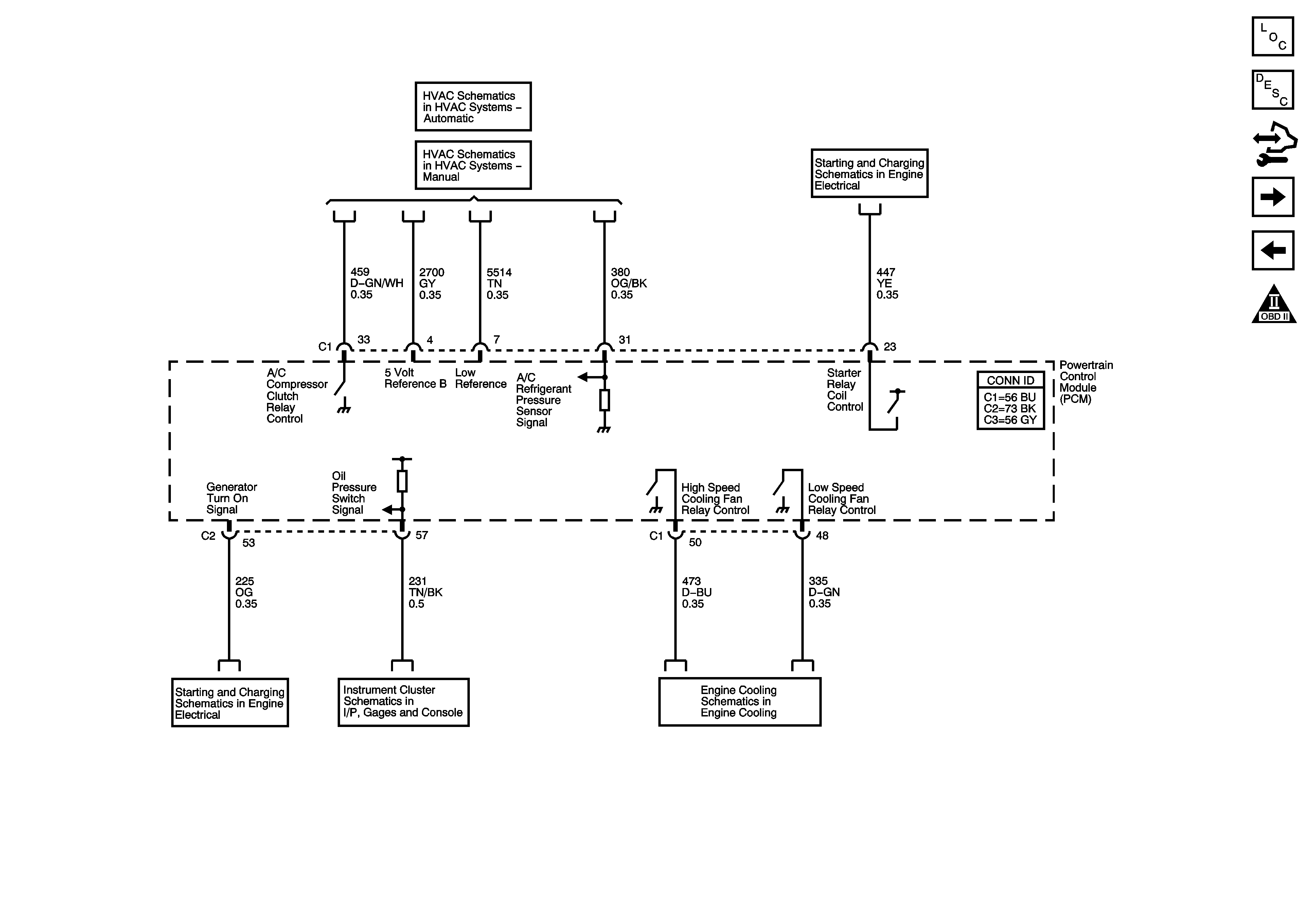
Master Electrical Component List
Powertrain Control Module Description
Control Module References
Transmission Control References
EGR, EVAP Controls and FTP Sensor
Engine Controls Schematic Icons
Air Temperature and Mode Controls
Ambient Air Temperature Sensor and Compressor Controls
Starting System - LX9
Charging System
Indicators
Cooling Fans