GM Service Manual Online
For 1990-2009 cars only
Makes
🢒
Cadillac
🢒
2007
🢒
Escalade EXT
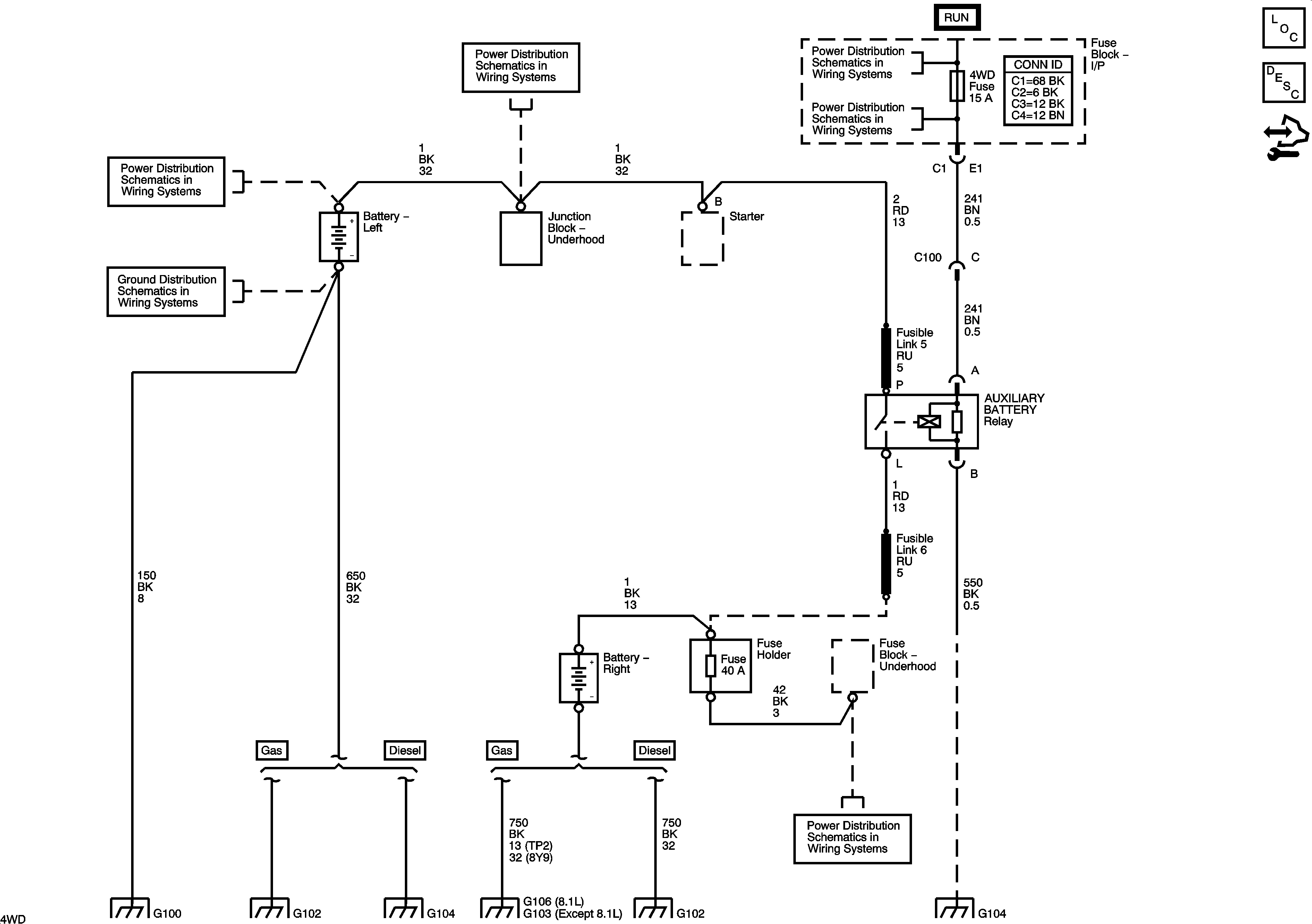
🢒 Auxiliary Battery Schematics
Auxiliary Battery Schematics
Master Electrical Component List
Battery Description and Operation
Control Module References
Battery Supply - 1 of 2
Battery Supply - 1 of 2
G100 and G102
Ignition Switch - START, RUN, and ACC/RUN/START BUS BARS, IGN A and CRNK Fuses
G100 and G102
G100 and G102
G104, G107, and G110
G103 and G106 - Gas
G102, G103 and G108 - Diesel
G104, G107, and G110