GM Service Manual Online
For 1990-2009 cars only
Makes
🢒
Cadillac
🢒
2007
🢒
Escalade EXT
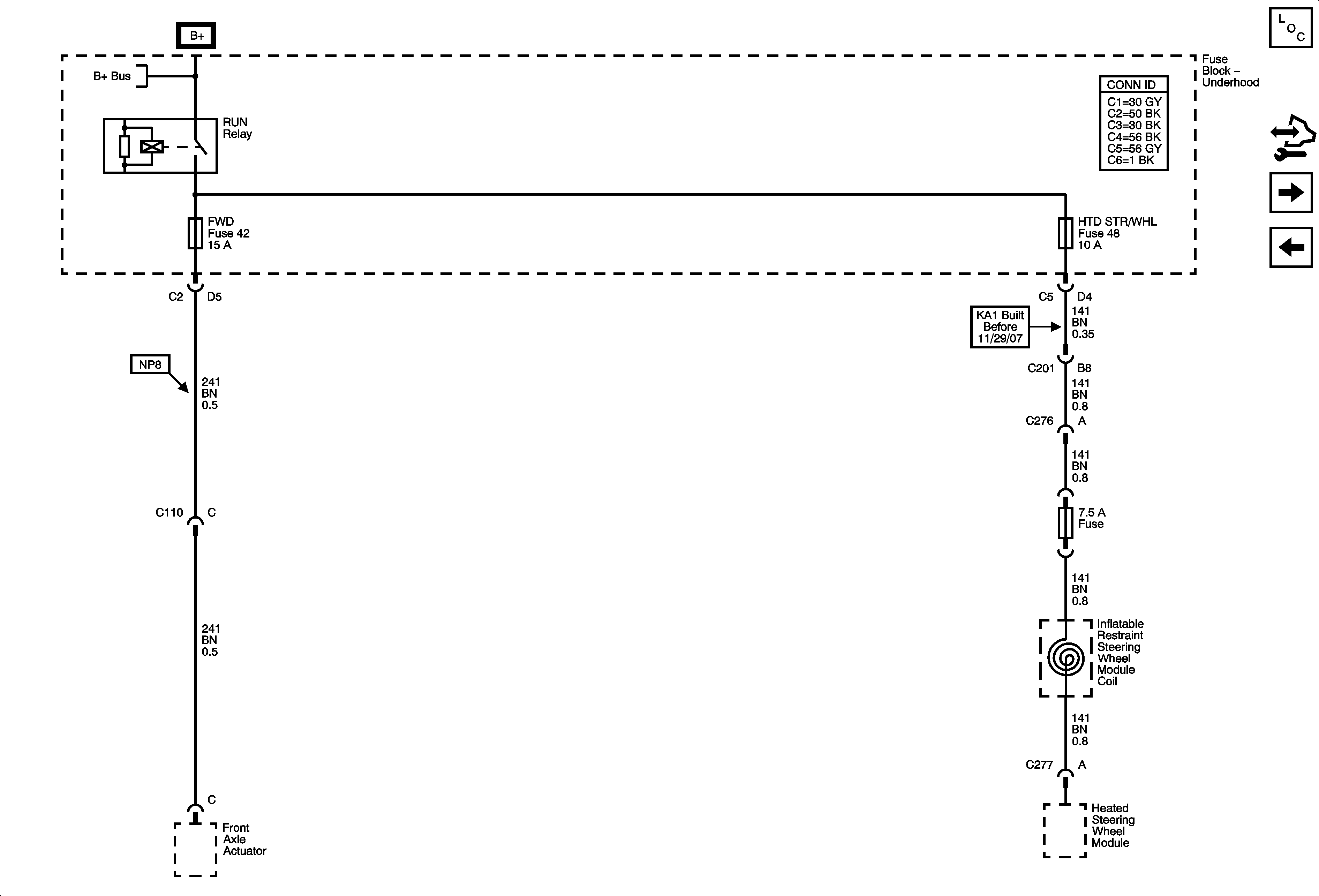
🢒 FWD and HTD STR/WHL Fuses - Built Before 11/29
FWD and HTD STR/WHL Fuses - Built Before 11/29
FWD and HTD STR/WHL Fuses - Built Before 11/29
Master Electrical Component List
Control Module References
FOG LAMP, HI HEADLAMP - LT, and HI HEADLAMP - RT
RUN/CRANK Bus - AUX HVAC - IGN and HVAC - IGN Fuses
B+ Bus - 1 of 3