GM Service Manual Online
For 1990-2009 cars only
Makes
🢒
Cadillac
🢒
2007
🢒
Escalade EXT
🢒 Except AN3
Except AN3
Except AN3
Master Electrical Component List
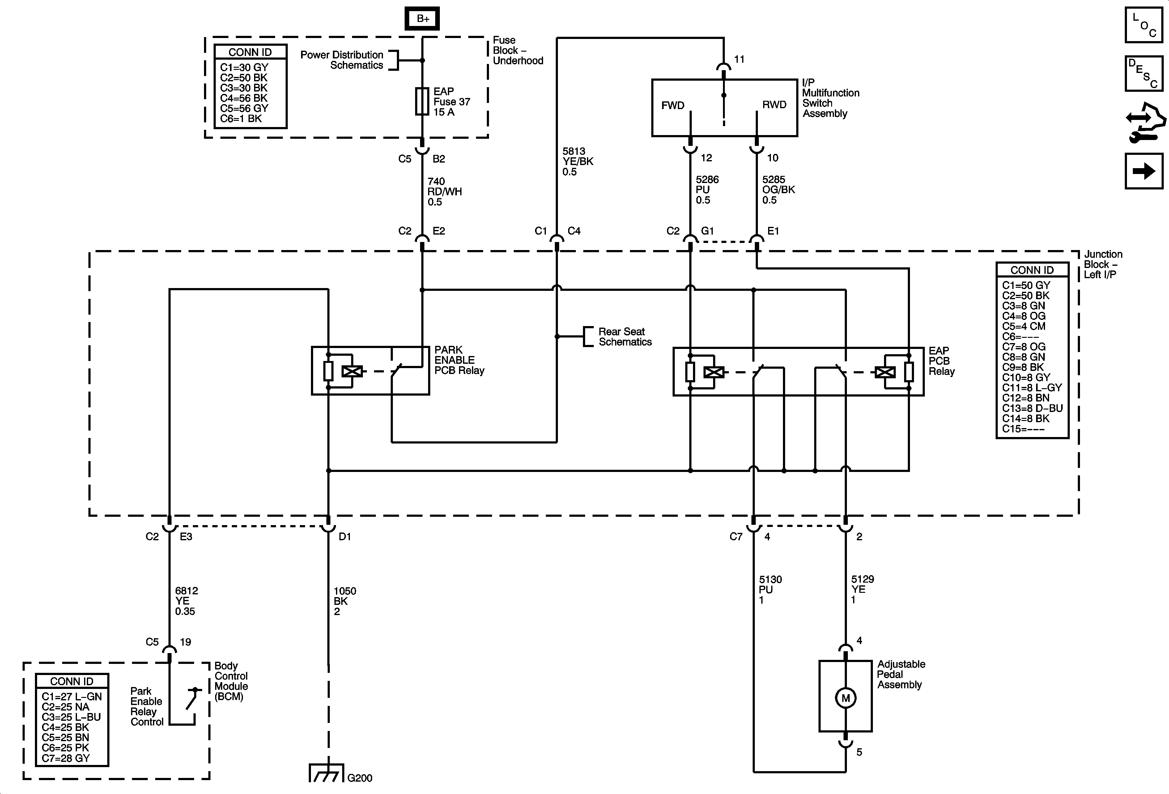
Adjustable Pedals Description and Operation w/o Memory
Control Module References
AN3
B+ Bus - 1 of 3
G200 - 1 of 2