GM Service Manual Online
For 1990-2009 cars only
Makes
🢒
Cadillac
🢒
2007
🢒
Escalade EXT
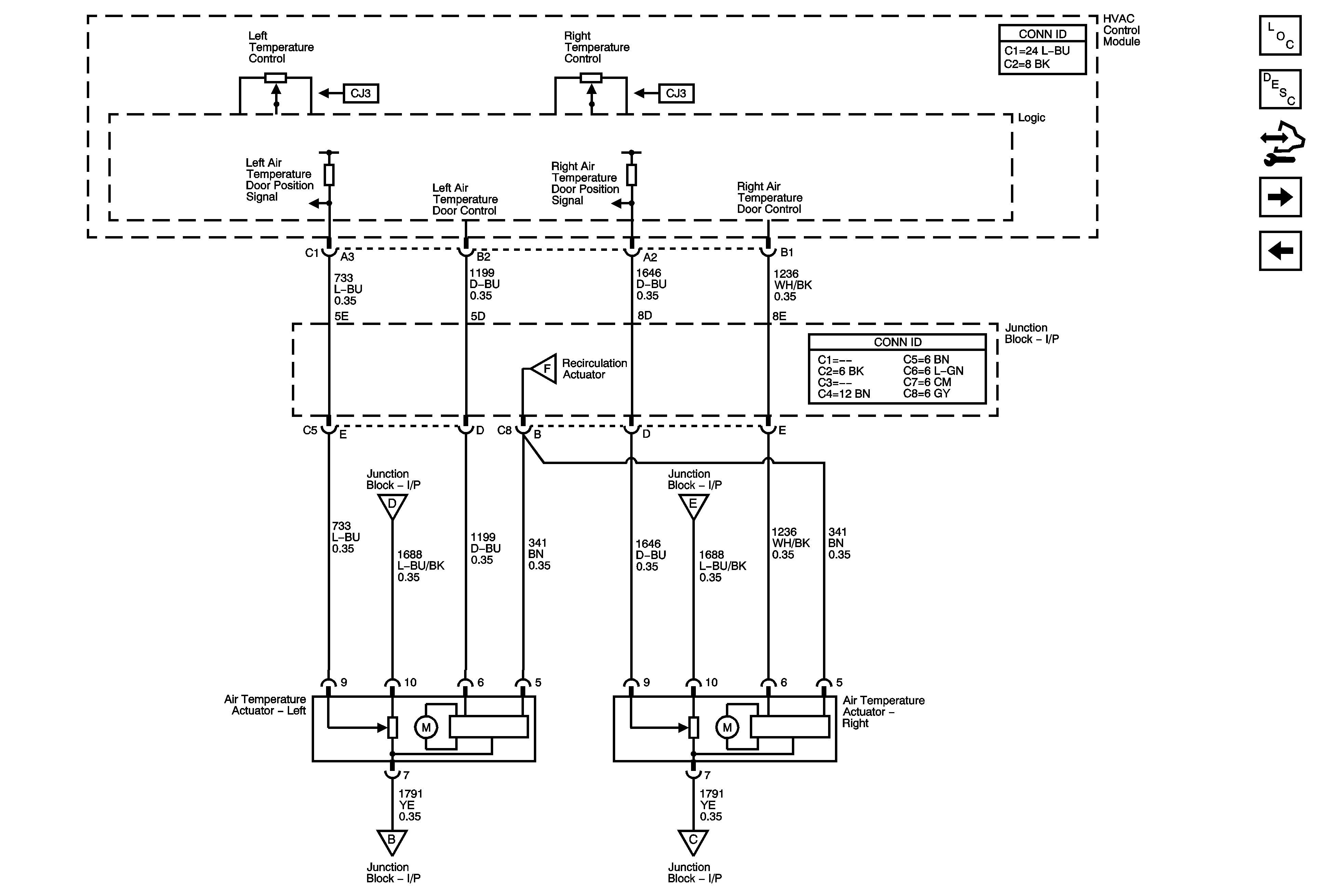
🢒 Air Temperature Actuators - Left and Right
Air Temperature Actuators - Left and Right
Air Temperature Actuators - Left and Right
Master Electrical Component List
Air Temperature Description and Operation
Control Module References
A/C Compressor Control
Mode and Recirculating Actuators
Mode and Recirculating Actuators
Mode and Recirculating Actuators
Mode and Recirculating Actuators
Mode and Recirculating Actuators
Mode and Recirculating Actuators