GM Service Manual Online
For 1990-2009 cars only
Makes
🢒
Cadillac
🢒
2007
🢒
Escalade EXT
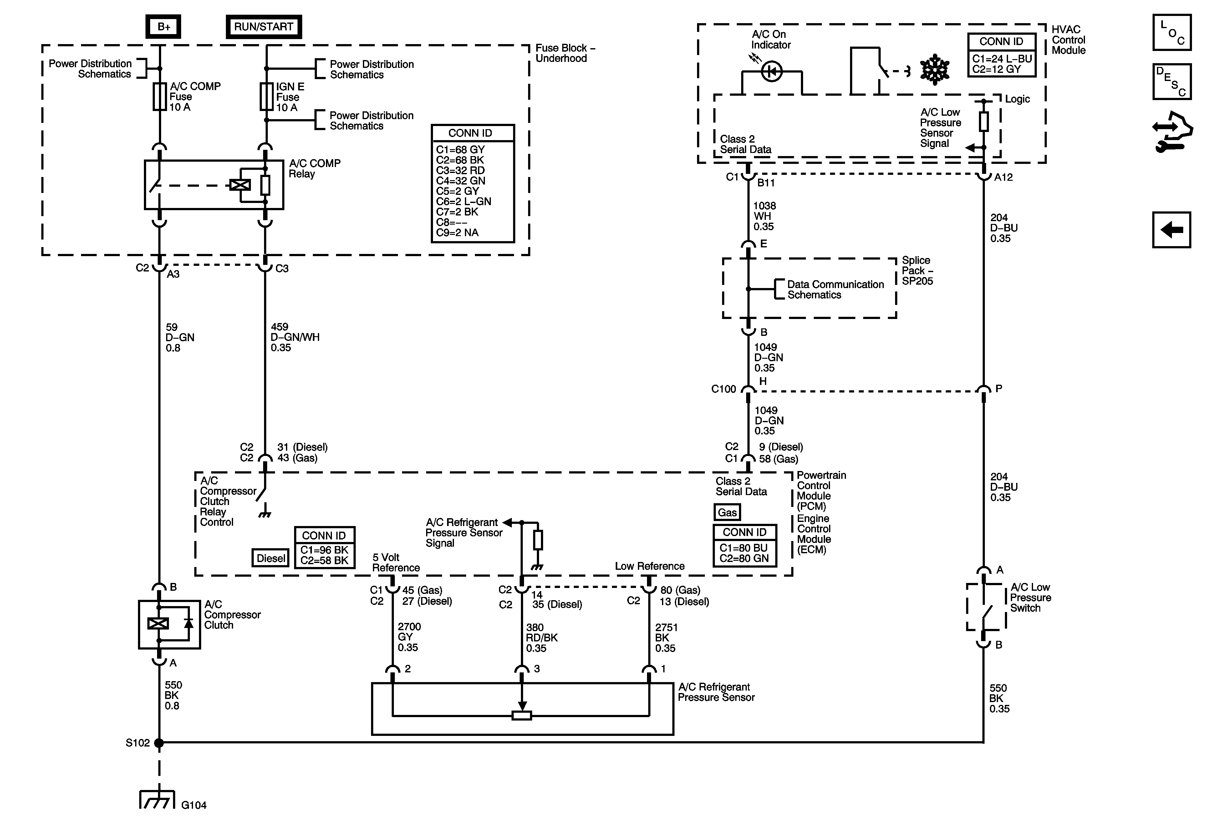
🢒 A/C Compressor Control
A/C Compressor Control
A/C Compressor Control
Master Electrical Component List
Air Temperature Description and Operation
Control Module References
Air Temperature Actuators - Left and Right
B+ Bus Bar
Ignition Switch - ACC/RUN and RUN/START BUS BARS and IGN B Fuse
IGN E and AIRBAG Fuses
Power, Ground, DLC and Splice Pack SP205
G104, G107, and G110