GM Service Manual Online
For 1990-2009 cars only
Makes
🢒
Cadillac
🢒
2007
🢒
Escalade EXT
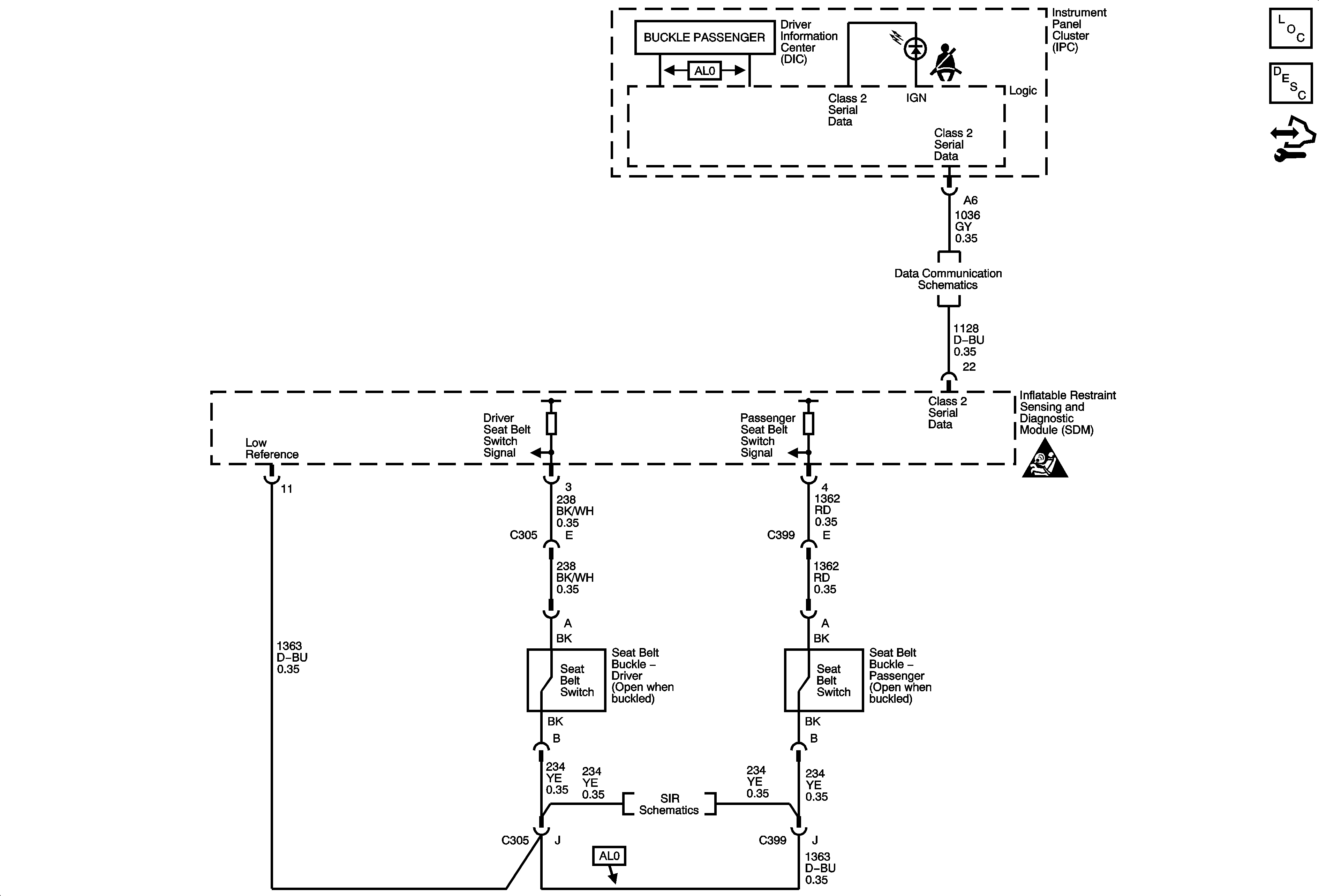
🢒 Seat Belt Schematics
Seat Belt Schematics
Master Electrical Component List
Seat Belt System Description and Operation
Control Module References
Power, Ground, DLC and Splice Pack SP205
Seat Belt Schematic Icons
Front End and Side Impact Sensors and Seat Position Switches