GM Service Manual Online
For 1990-2009 cars only
Makes
🢒
Cadillac
🢒
2007
🢒
Escalade EXT
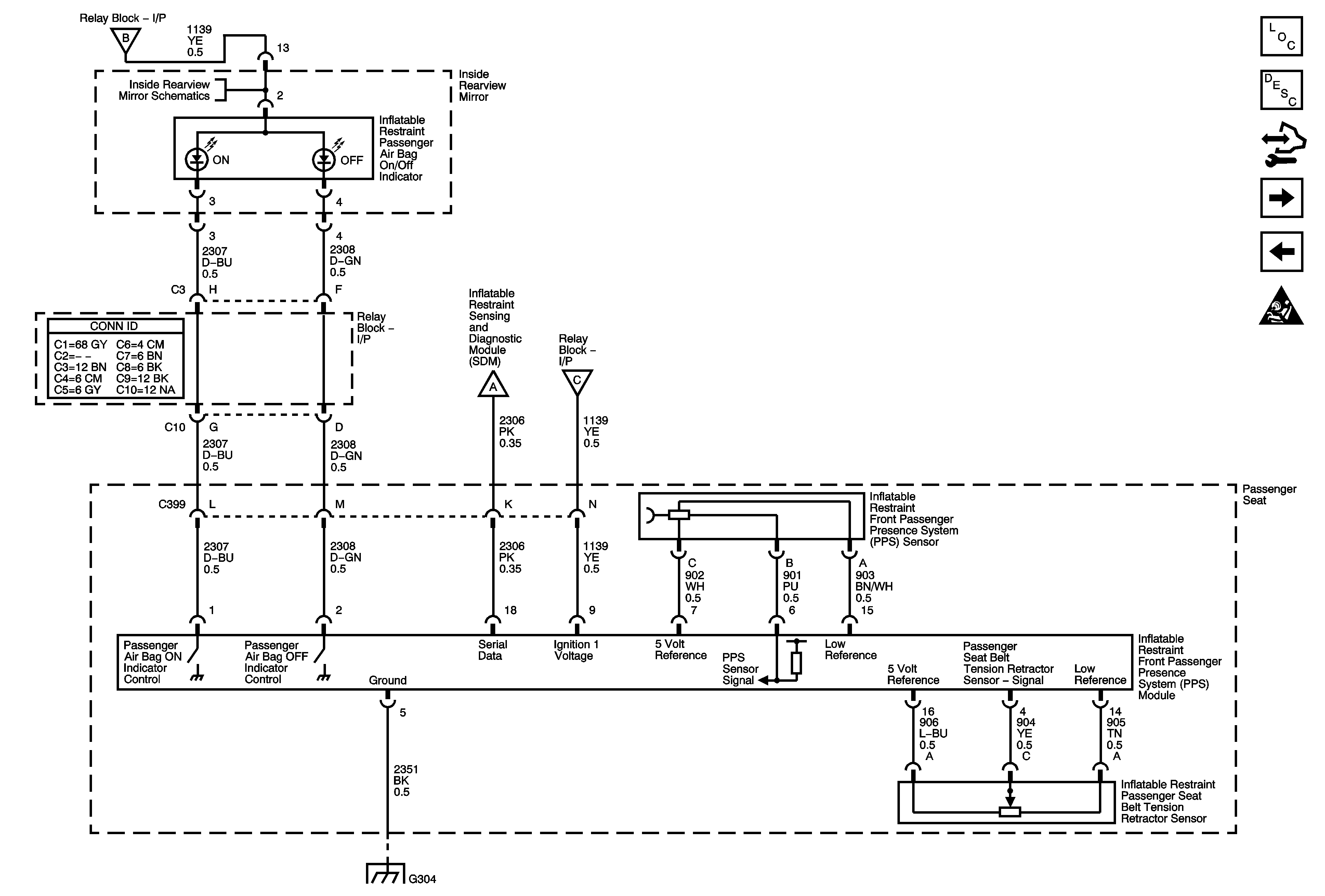
🢒 Passenger Presence System (PPS) (AL0)
Passenger Presence System (PPS) (AL0)
Passenger Presence System (PPS) (ALO)
Master Electrical Component List
SIR System Description and Operation
Control Module References
Driver and Passenger Air Bag
Power, Ground, Serial Data, and Disable Switch
SIR Schematic Icons
Power, Ground, Serial Data, and Disable Switch
Inside Rearview Mirror Schematics
Power, Ground, Serial Data, and Disable Switch
G304, G305, G306, and G390