GM Service Manual Online
For 1990-2009 cars only
Makes
🢒
Cadillac
🢒
2007
🢒
Escalade EXT
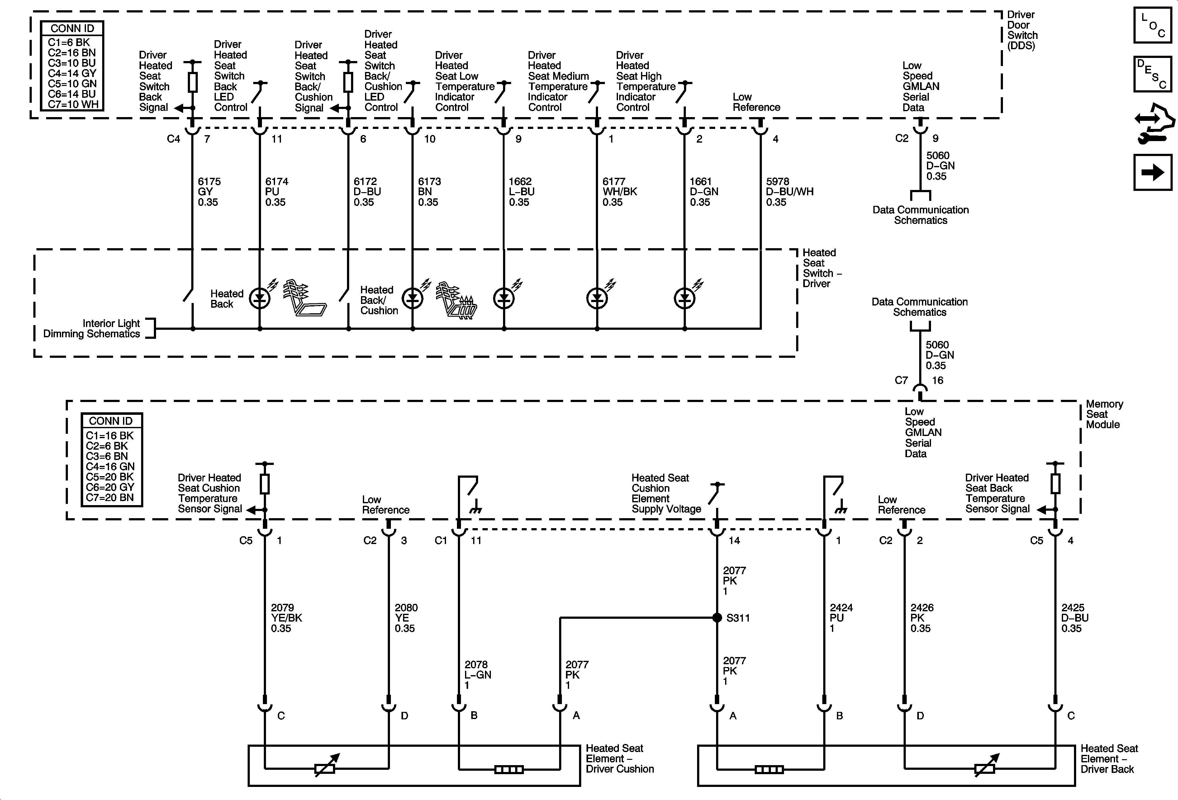
🢒 Heated Seat - Driver - Except KB6
Heated Seat - Driver - Except KB6
Heated Seat- Driver- Except KB6
Master Electrical Component List
Heated/Cooled Seats Description and Operation
Control Module References
Heated Seat - Passenger - Except KB6
Low Speed Bus - SP200 - 1 of 3
Low Speed Bus - SP200 - 3 of 3 and SP300