GM Service Manual Online
For 1990-2009 cars only
Makes
🢒
Cadillac
🢒
2007
🢒
Escalade EXT
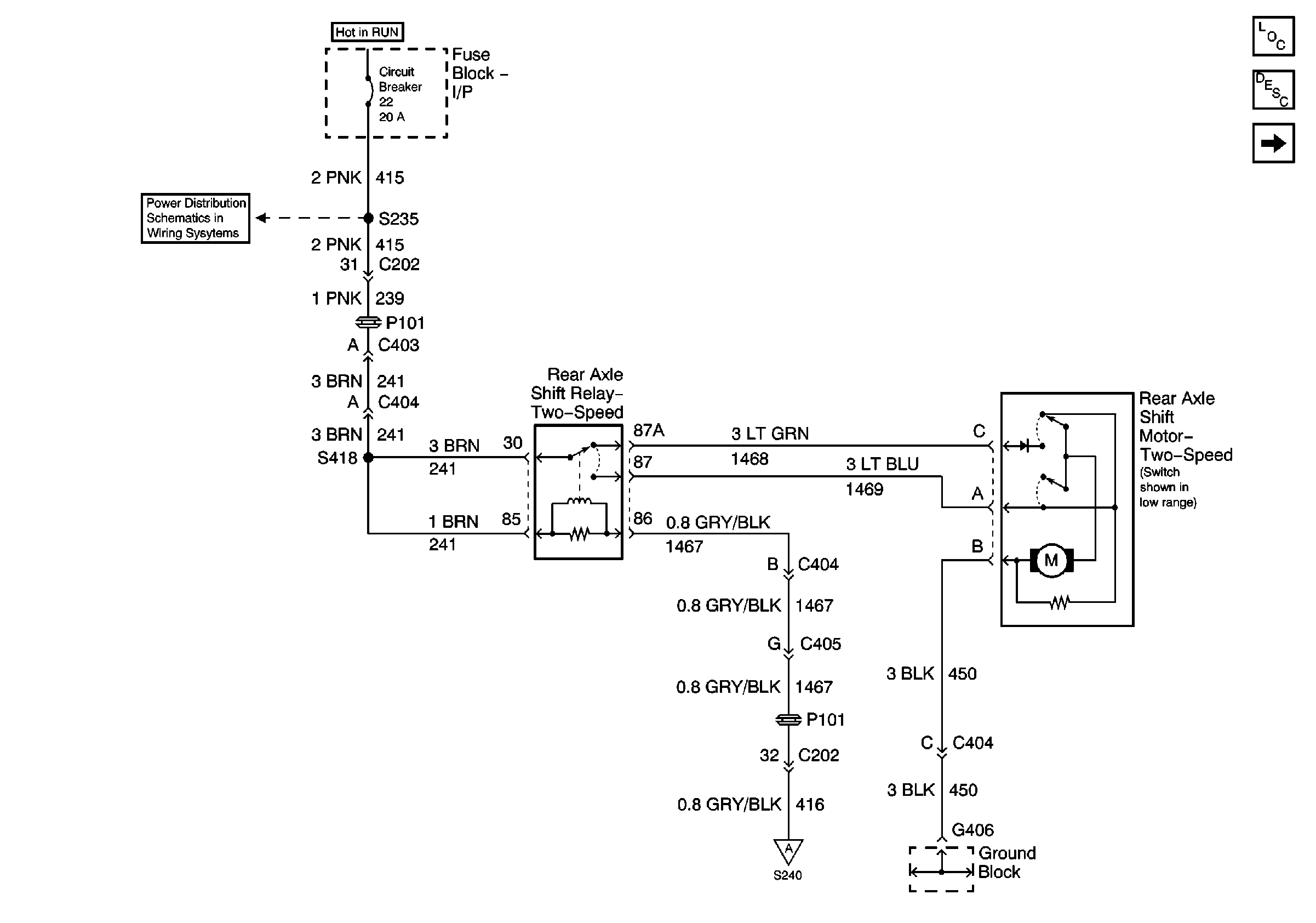
🢒 Electric Operated-Motor and Relay (1 of 2)
Electric Operated-Motor and Relay (1 of 2)
Electric Operated-Motor and Relay (1 of 2)
Master Electrical Component List
Two Speed Rear Axle Shift System Description and Operation
Electric Operated-Switches (2 of 2)
IP Fuse Block, Circuit Breakers 20, 21, 22, 23
Electric Operated-Switches (2 of 2)