GM Service Manual Online
For 1990-2009 cars only
Makes
🢒
Cadillac
🢒
2007
🢒
Escalade EXT
🢒 Engine Electrical System - Charging System LG4
Engine Electrical System - Charging System LG4
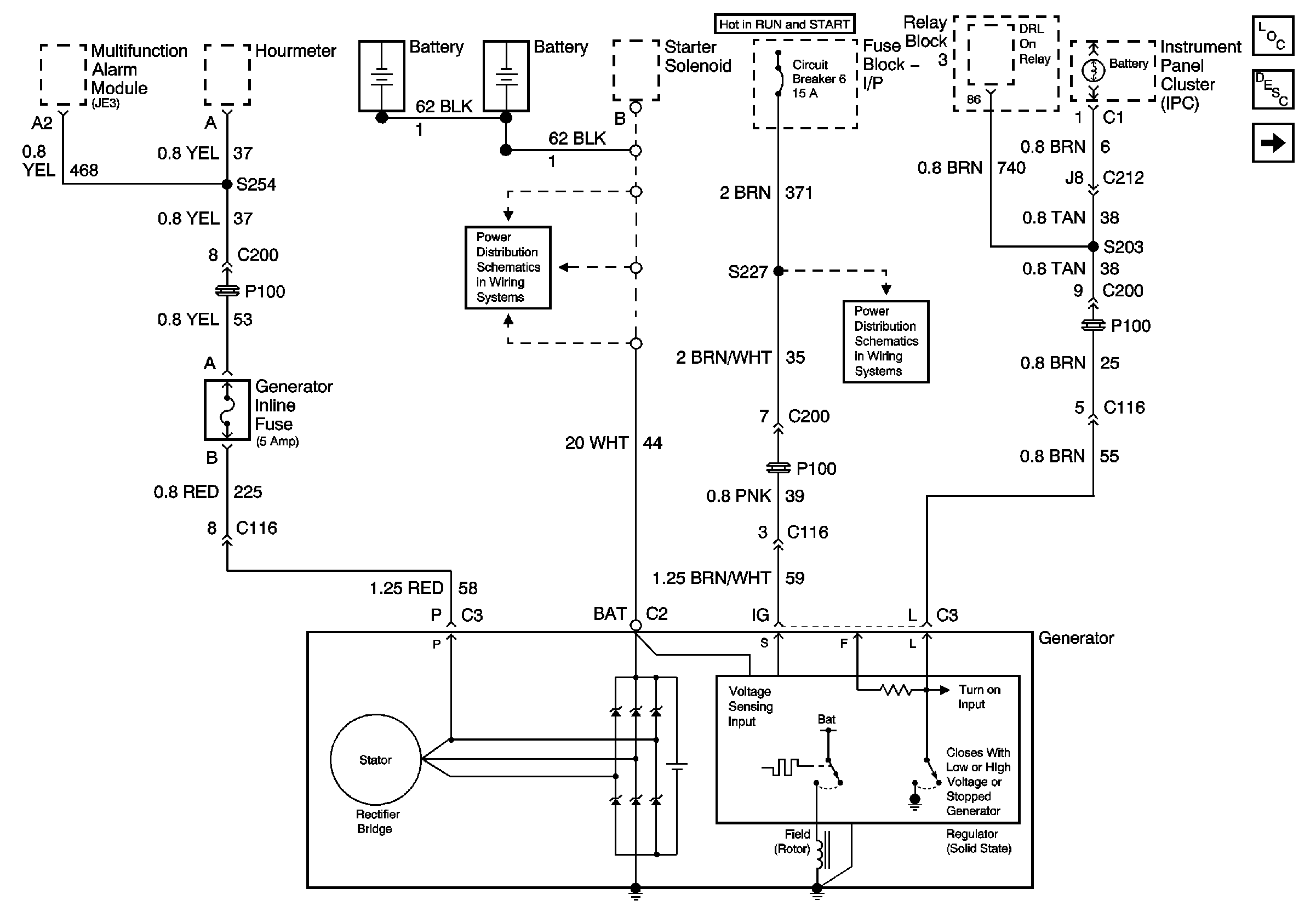
Charging Circuit LG4
Master Electrical Component List
Starting System Description and Operation
Engine Electrical System - Starting System LG4
Power Distribution System Schematics - Battery and Starting System
Power Distribution System Schematics - Fuse Block I/P, C.B. 6