GM Service Manual Online
For 1990-2009 cars only
Makes
🢒
Cadillac
🢒
2007
🢒
Escalade EXT
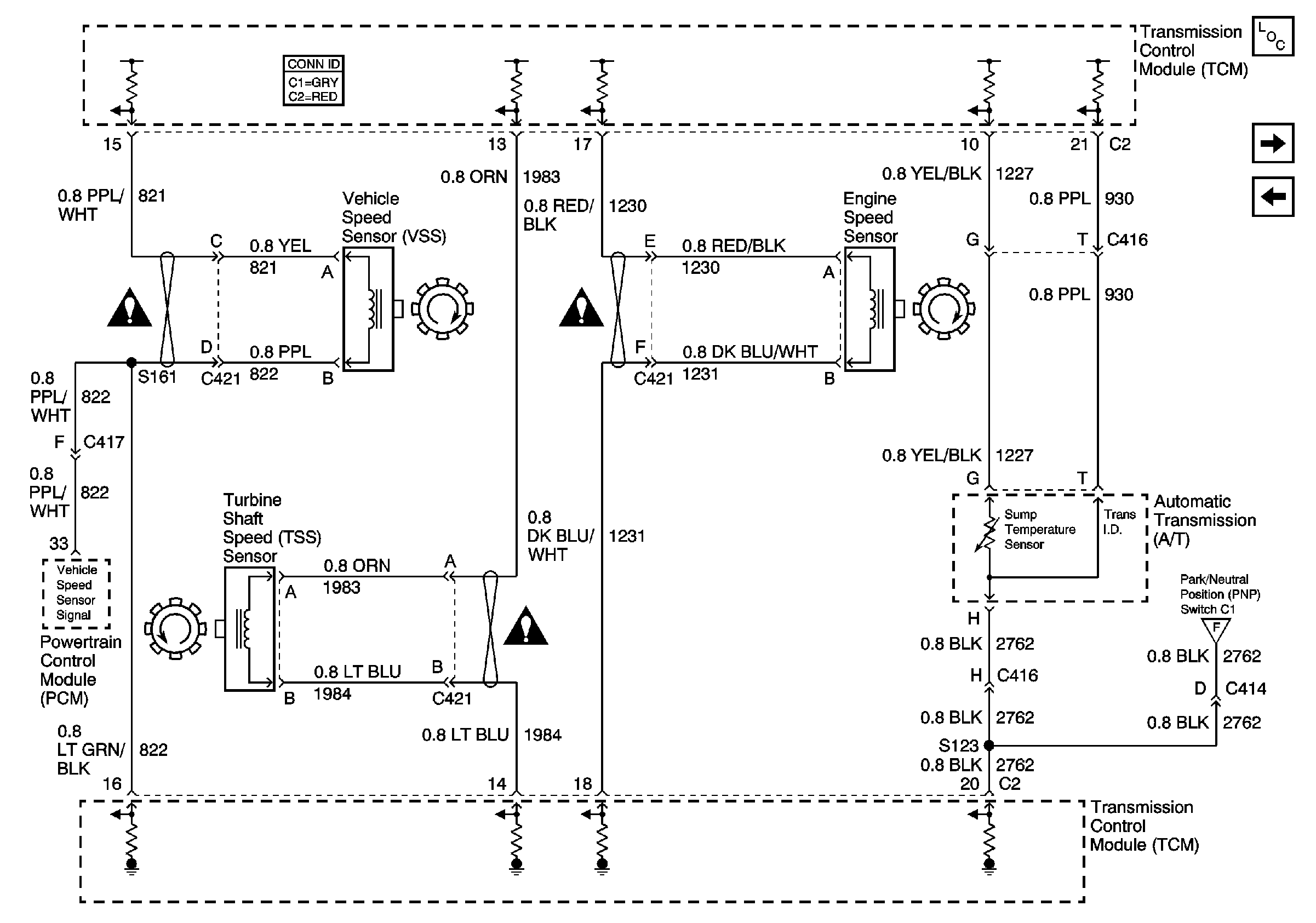
🢒 Automatic Transmission Schematics- TCM, ENG SP Sen, VSS and TSS
Automatic Transmission Schematics- TCM, ENG SP Sen, VSS and TSS
Speed Sensors, Sump Temperature and Trans I.D. (MX4)
Master Electrical Component List
Automatic Transmission Schematics - TCM, Exhaust BRK Disable Relay
Automatic Transmission Schematics- TCM, PNP SW, Speedometer Adapter
Automatic Transmission Schematics- TCM, Park Neutral Position SW, A/T