GM Service Manual Online
For 1990-2009 cars only
Makes
🢒
Cadillac
🢒
2008
🢒
Escalade EXT
🢒
Diagnostic Navigation
🢒
Vehicle Diagnostic Information
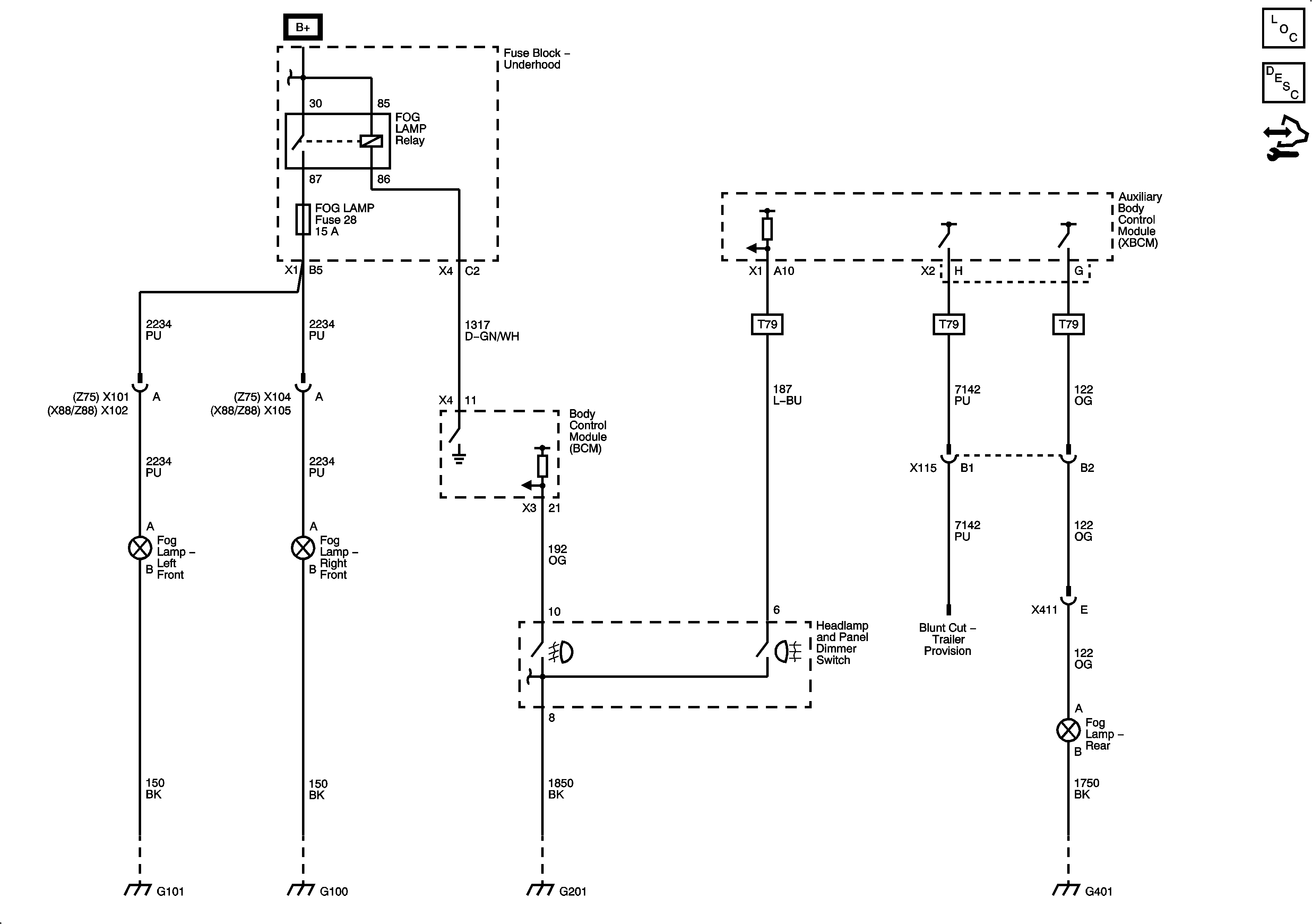
🢒 Fog Lights Schematics
Master Electrical Component List
Interior Lighting Systems Description and Operation
Control Module References
FOG LAMP, HI HEADLAMP - LT, and HI HEADLAMP -RT
G101
G100
G201
G401