GM Service Manual Online
For 1990-2009 cars only
Makes
🢒
Cadillac
🢒
2008
🢒
Escalade EXT
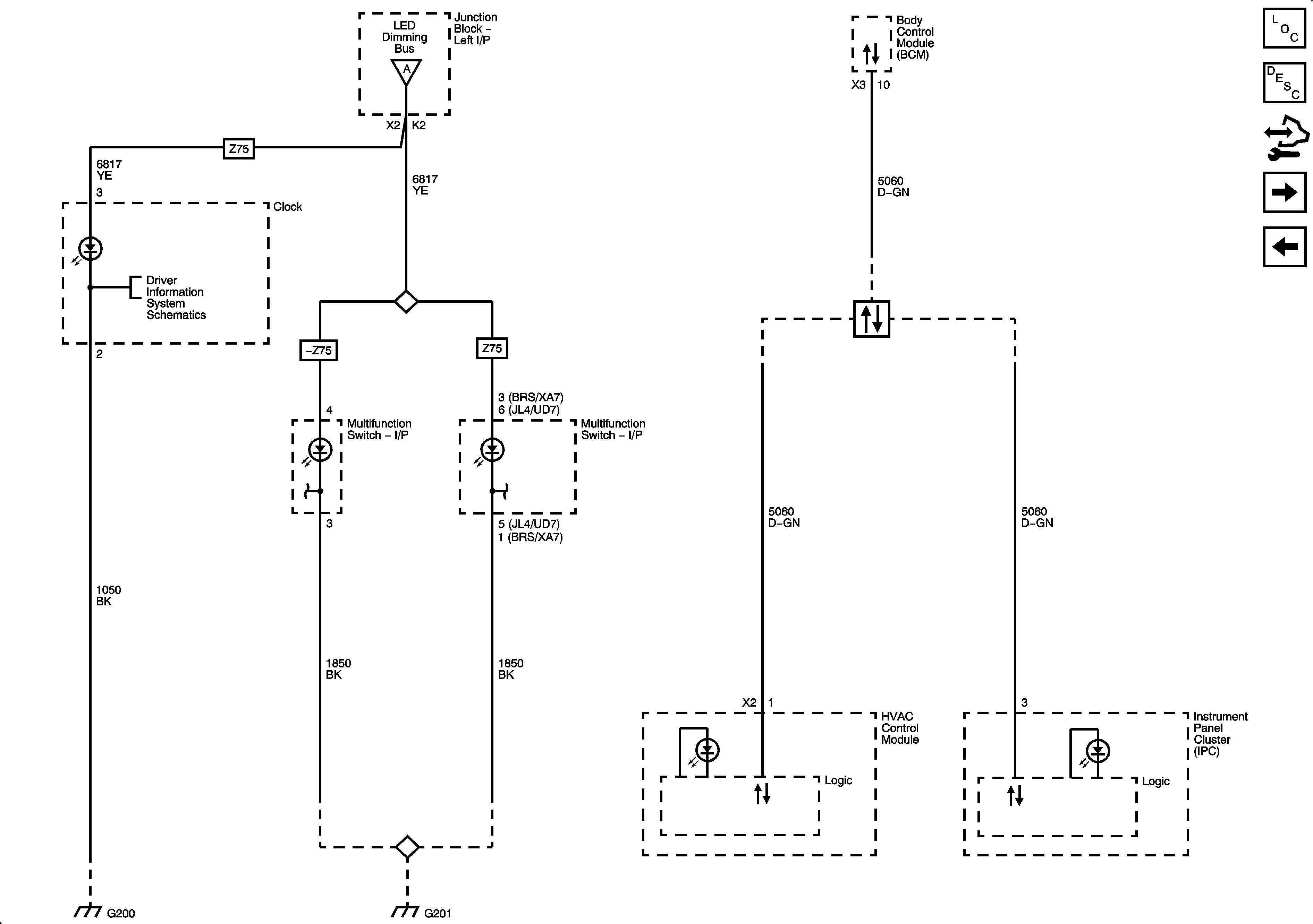
🢒 LED Dimming - 2 of 3
LED Dimming - 2 of 3
LED Dimming - 2 of 3
Master Electrical Component List
Interior Lighting Systems Description and Operation
Control Module References
LED Dimming - 3 of 3
Dimming Control and LED Dimming - 1 of 3
Dimming Control and LED Dimming - 1 of 3
Analog Clock (Z75)
Data Communication Schematics
G200 - 1 of 2
G201