GM Service Manual Online
For 1990-2009 cars only
Makes
🢒
Cadillac
🢒
2008
🢒
Escalade EXT
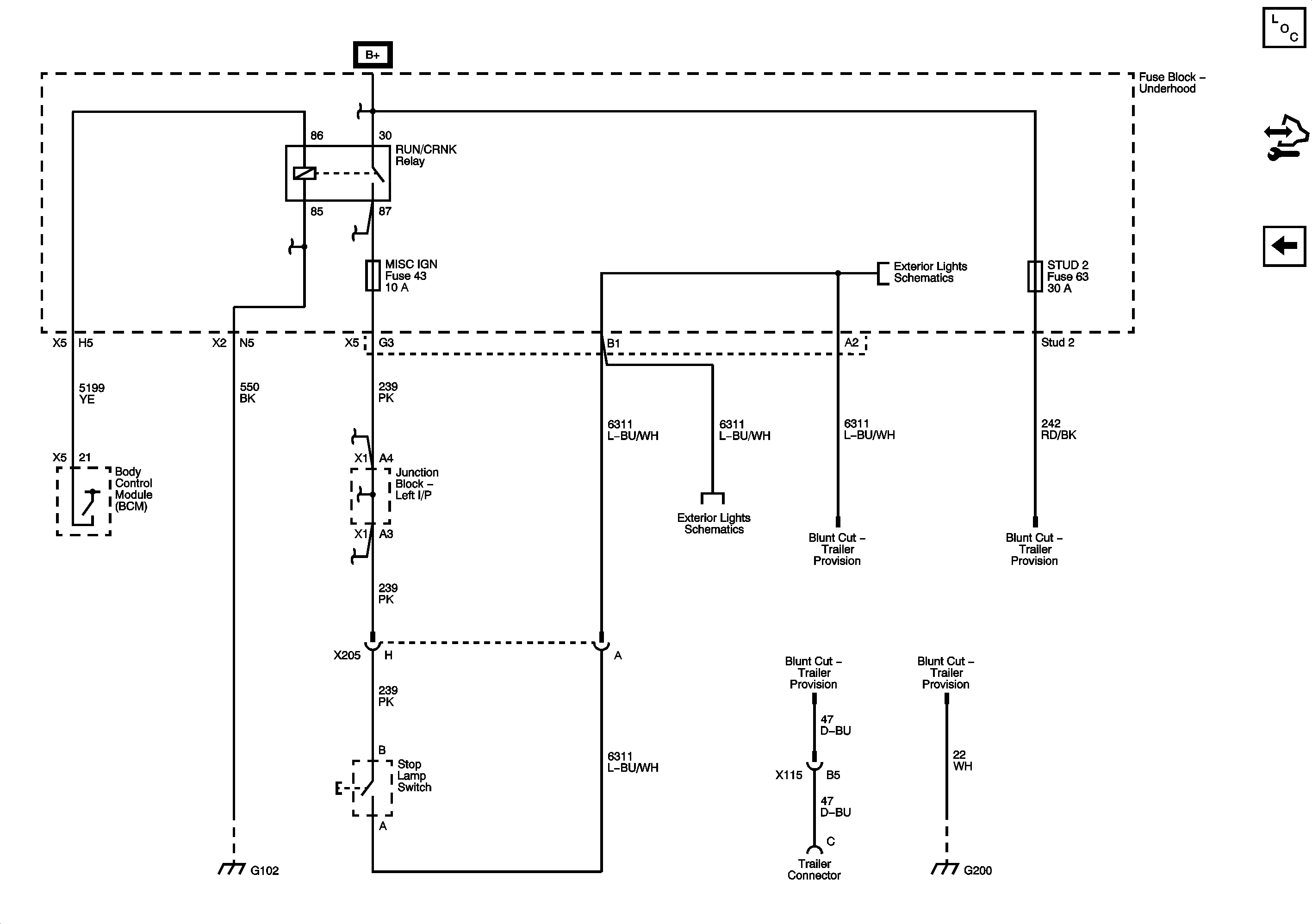
🢒 Trailer Brake Control (without EXP)
Trailer Brake Control (without EXP)
Trailer Brake Control without EXP
RUN/CRANK Bus - AIRBAG IGN, MISC IGN and SEO/ALC Fuses
Stop Lamp Controls and CHMSL
ABS-1, ABS 2, HEAVY DUTY ABS, HVAC BLWR, STUD 1, STUD 2, and WFHS Fuses
Stop Lamp Controls and CHMSL
G102, G104, and G108
G200 - 1 of 2