GM Service Manual Online
For 1990-2009 cars only
Makes
🢒
Cadillac
🢒
2008
🢒
Escalade EXT
🢒 Battery Cooling
Battery Cooling
Battery Cooling
Master Electrical Component List
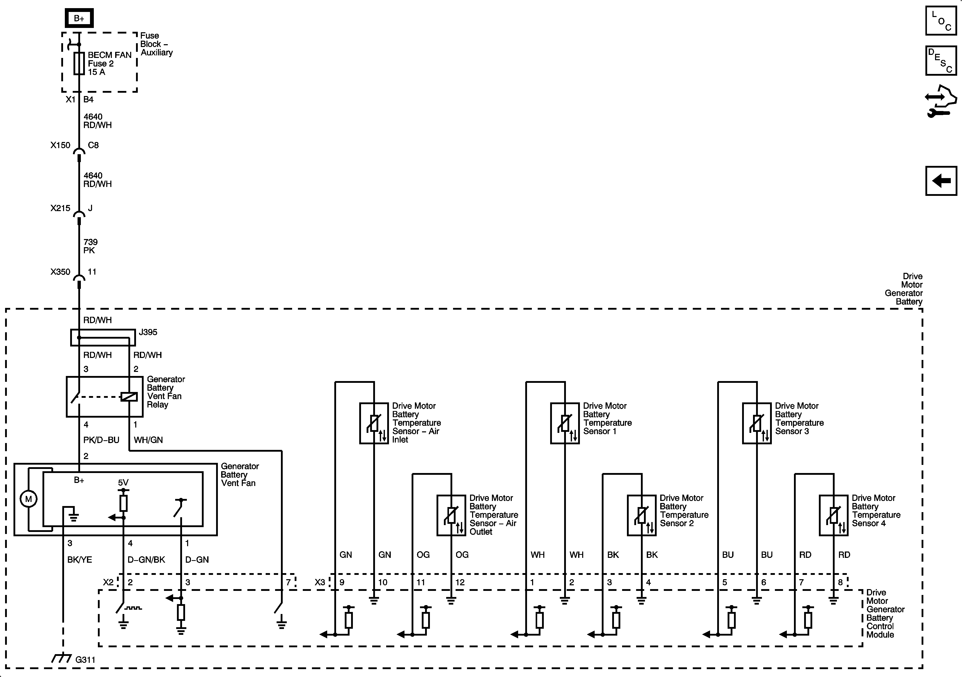
Drive Motor Generator Battery Cooling Description
Control Module References
Electronics Cooling
ACCM, ACPO, BECM, BECM FAN, CAB HTR PUMP, COOL PUMP, EPS, PIM 1 and PIM 2 Fuses
G300, G302, G311, G312, G313, and G314