GM Service Manual Online
For 1990-2009 cars only
Makes
🢒
Cadillac
🢒
2004
🢒
SRX
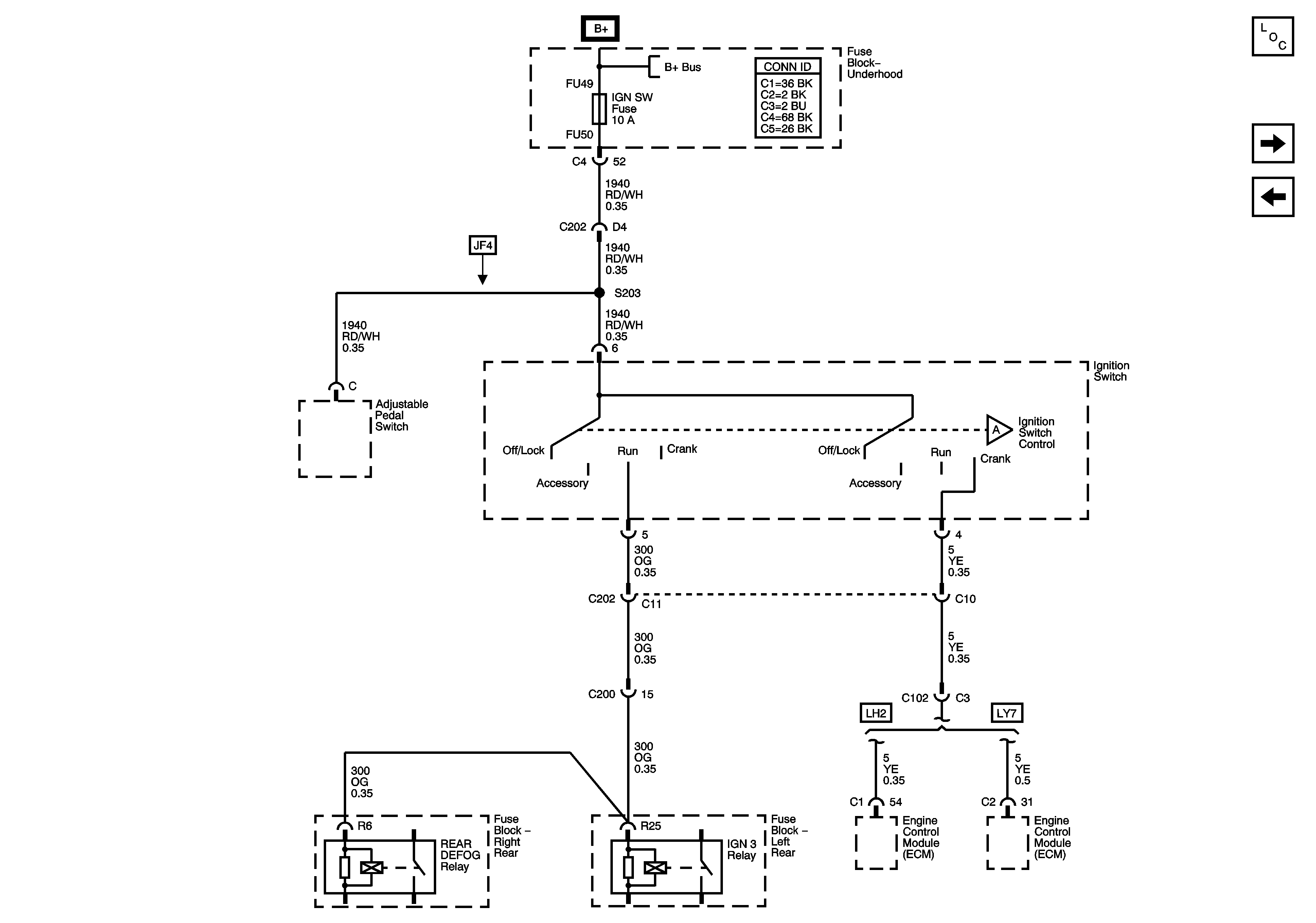
🢒 IGN SW Fuse and Ignition Switch - 1 of 2
IGN SW Fuse and Ignition Switch - 1 of 2
IGN SW Fuse and Ignition Switch - 1 of 2
Master Electrical Component List
RIM and THEFT Fuses and Ignition Switch - 2 of 2
FFSM, FFS SW. and THEFT Fuses and SEAT Circuit Breaker
Fuse Block - Underhood B+ Bus Schematic
RIM and THEFT Fuses and Ignition Switch - 2 of 2