GM Service Manual Online
For 1990-2009 cars only
Makes
🢒
Cadillac
🢒
2004
🢒
SRX
🢒 Rear Power Windows
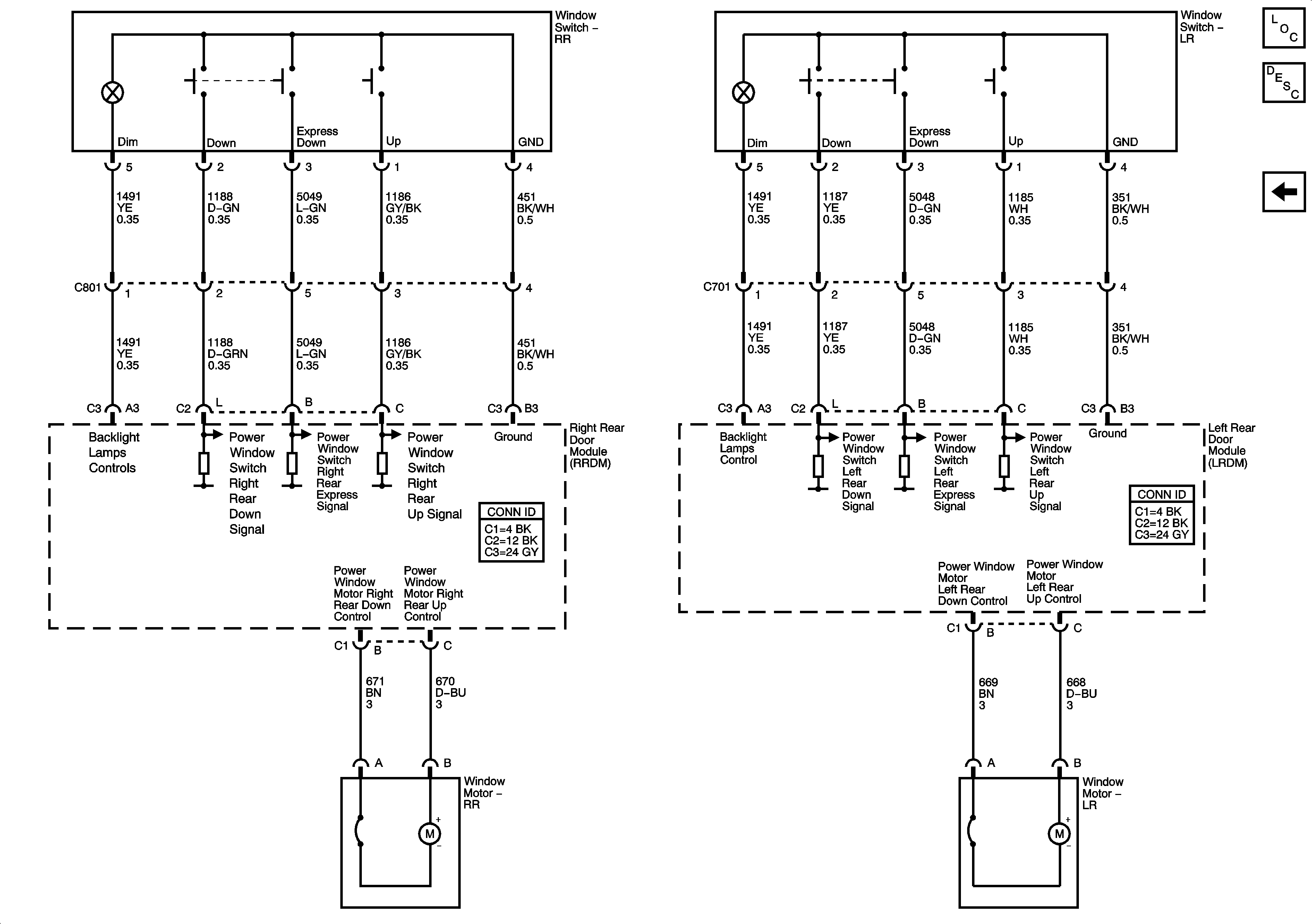
Rear Power Windows
Rear Power Windows
Master Electrical Component List
Power Windows Description and Operation
Front Power Windows