GM Service Manual Online
For 1990-2009 cars only
Makes
🢒
Cadillac
🢒
2005
🢒
SRX
🢒 Ignition Controls - Bank 2 Ignition Coils
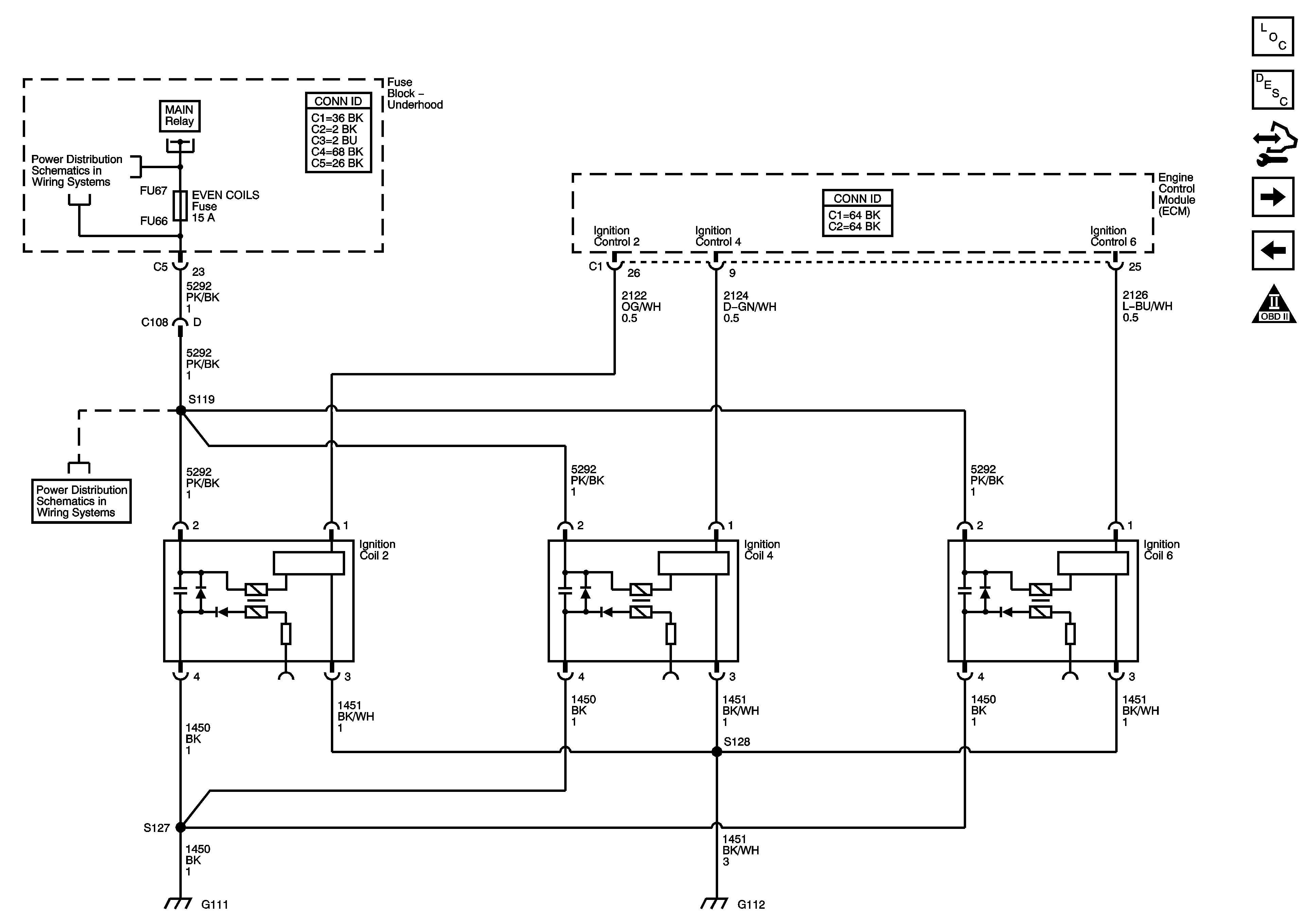
Ignition Controls - Bank 2 Ignition Coils
Ignition Controls - Bank 2 Ignition Coils
Master Electrical Component List
Electronic Ignition (EI) System Description
Control Module References
Ignition Controls - CMP Sensors and Solenoids
Ignition Controls - Bank 1 Ignition Coils
Engine Controls Schematic Icons
EVEN COILS, ODD COILS, and POST 02 FUSES
Cooling Fans
EVEN COILS, ODD COILS, and POST 02 FUSES