GM Service Manual Online
For 1990-2009 cars only
Makes
🢒
Cadillac
🢒
2005
🢒
SRX
🢒 Horns Schematic
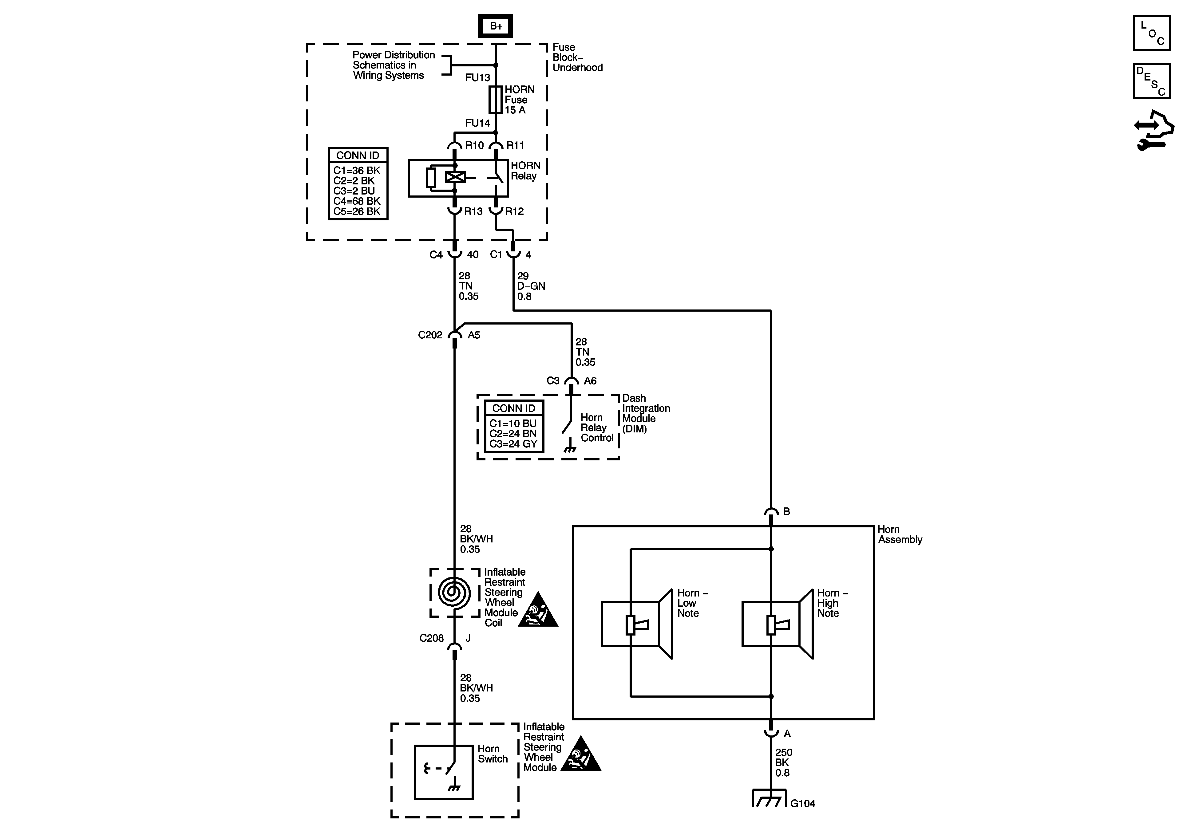
Horns Schematic
Master Electrical Component List
Horns System Description and Operation
Control Module References
Fuse Block - Underhood B+ Bus Schematic
SIR Caution for Zoning
SIR Caution for Zoning
G104