GM Service Manual Online
For 1990-2009 cars only

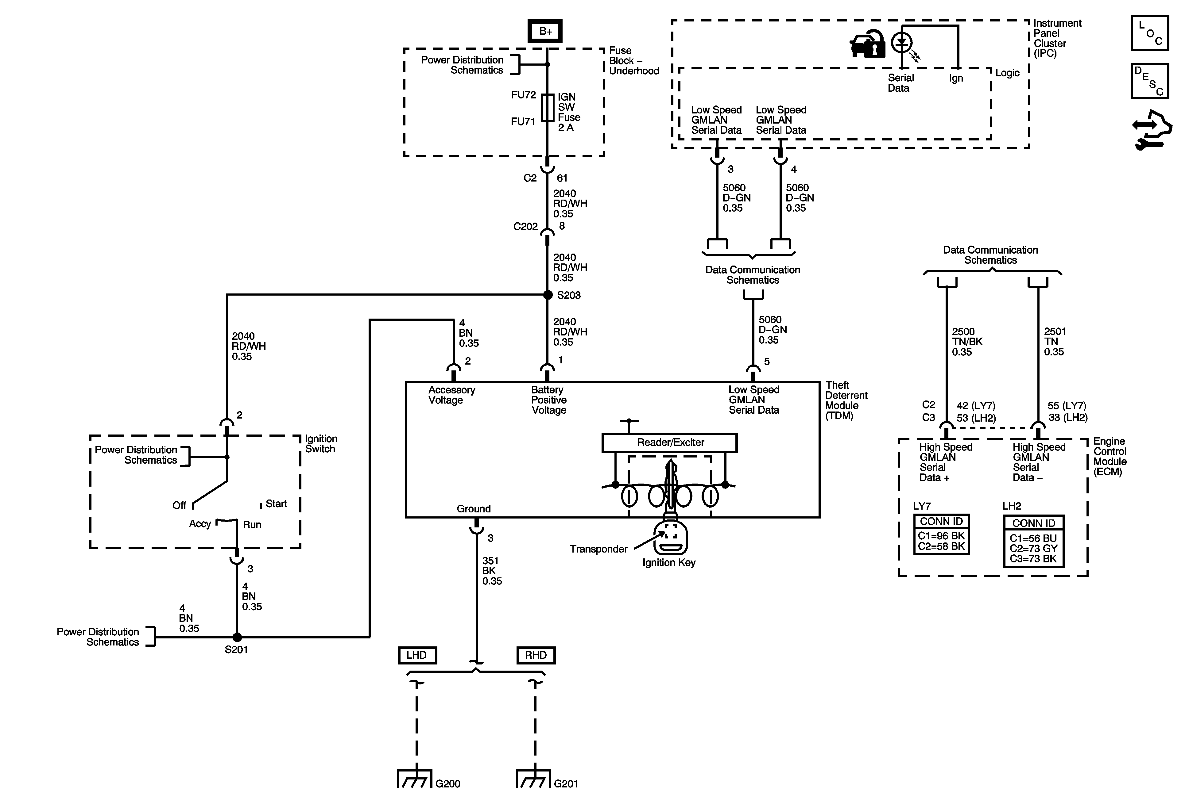
Object Number: 1750437  Size: FS
Master Electrical Component List
Immobilizer Description and Operation
Control Module References
Low Speed GMLAN Serial Data 1 of 2
High Speed GMLAN
IGN SW Fuse and Ignition Switch
IGN SW Fuse and Ignition Switch
G200 (1 of 2) LHD
G201 (RHD)