GM Service Manual Online
For 1990-2009 cars only
Makes
🢒
Cadillac
🢒
2005
🢒
STS
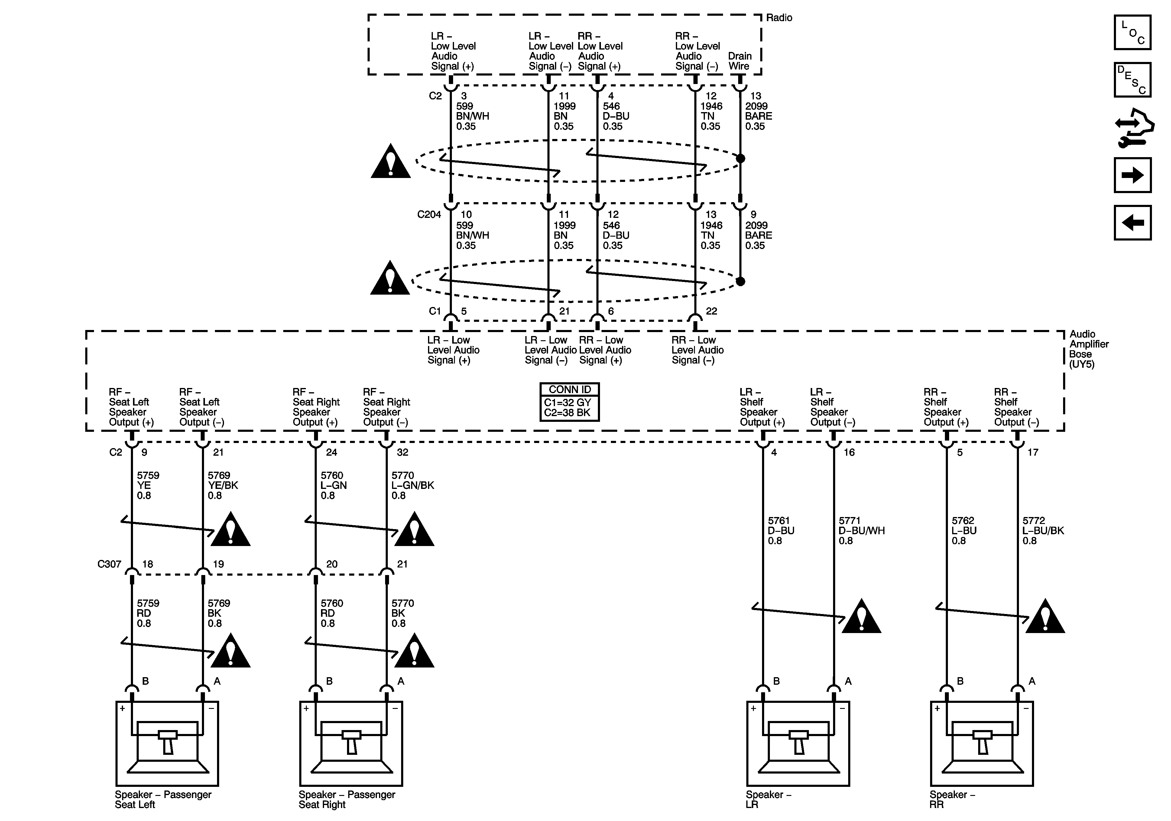
🢒 Radio/Audio System - Speakers Bose (w/UY5) (3 of 3)
Radio/Audio System - Speakers Bose (w/UY5) (3 of 3)
Speakers (w/UY5) 3 of 3
Master Electrical Component List
Radio/Audio System Description and Operation
Control Module References
Radio Antennas, Audio/Video Adapter
Radio/Audio System - Speakers (w/UY5) (2 of 3)
Entertainment Schematic Icons
Entertainment Schematic Icons
Entertainment Schematic Icons
Entertainment Schematic Icons
Entertainment Schematic Icons
Entertainment Schematic Icons
Entertainment Schematic Icons
Entertainment Schematic Icons