GM Service Manual Online
For 1990-2009 cars only
Makes
🢒
Cadillac
🢒
1998
🢒
Seville
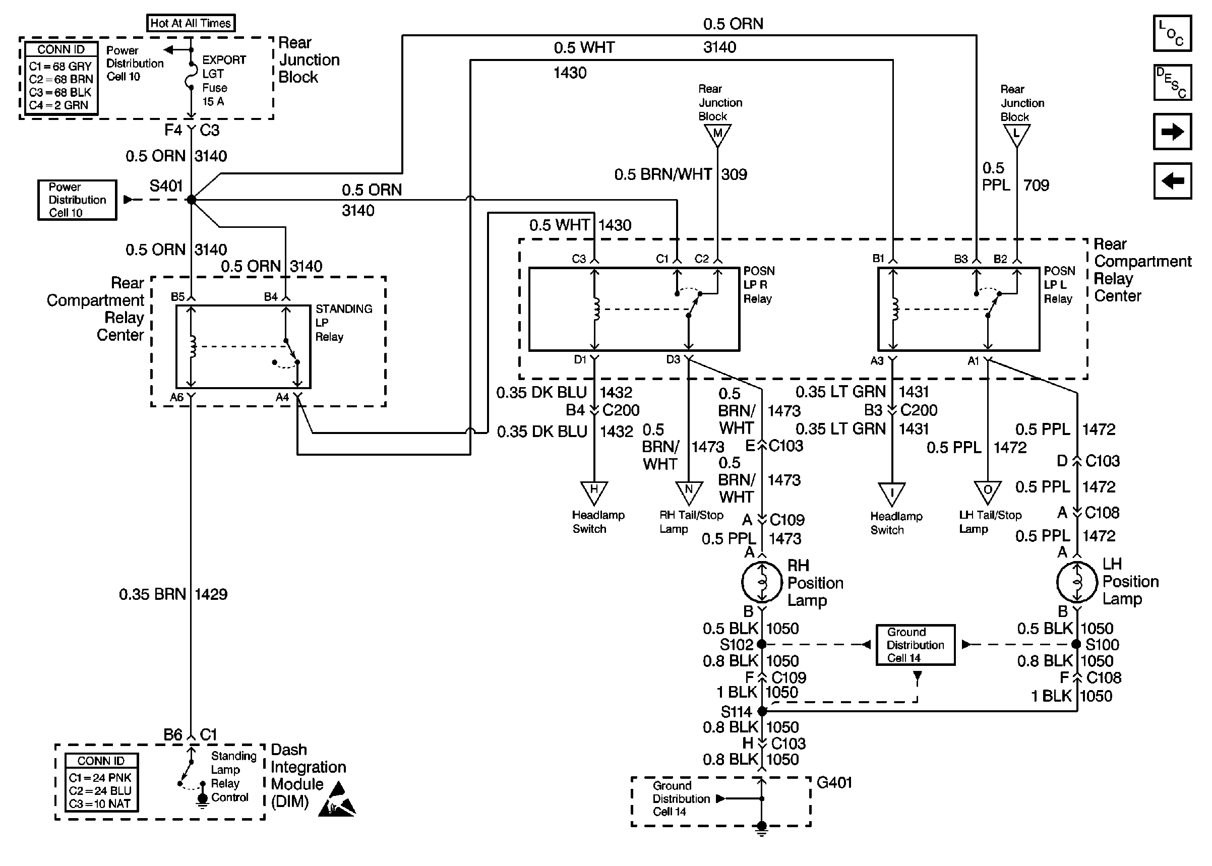
🢒 Cell 110: Position Lamps
Cell 110: Position Lamps
Cell 110: Position Lamps
Lighting Systems Components
Exterior Lights Circuit Description
Cell 110: License, Underhood, and Cornering Lamps
Cell 110: LH Exterior Lamps
Handling ESD Sensitive Parts Notice
Cell 10: RAP and EXPORT LGT Fuses
Cell 10: RAP and EXPORT LGT Fuses
Cell 14: G401 (3 of 3)
Cell 14: G401 (3 of 3)
Cell 110: Headlamp Switch, PRK LP Relay
Cell 110: Headlamp Switch, PRK LP Relay
Cell 110: LH Exterior Lamps
Cell 110: RH Exterior Lamps
Cell 110: RH Exterior Lamps
Cell 110: LH Exterior Lamps
Power and Grounding Connector End Views
Body Control System Connector End Views