GM Service Manual Online
For 1990-2009 cars only
Makes
🢒
Cadillac
🢒
1998
🢒
Seville
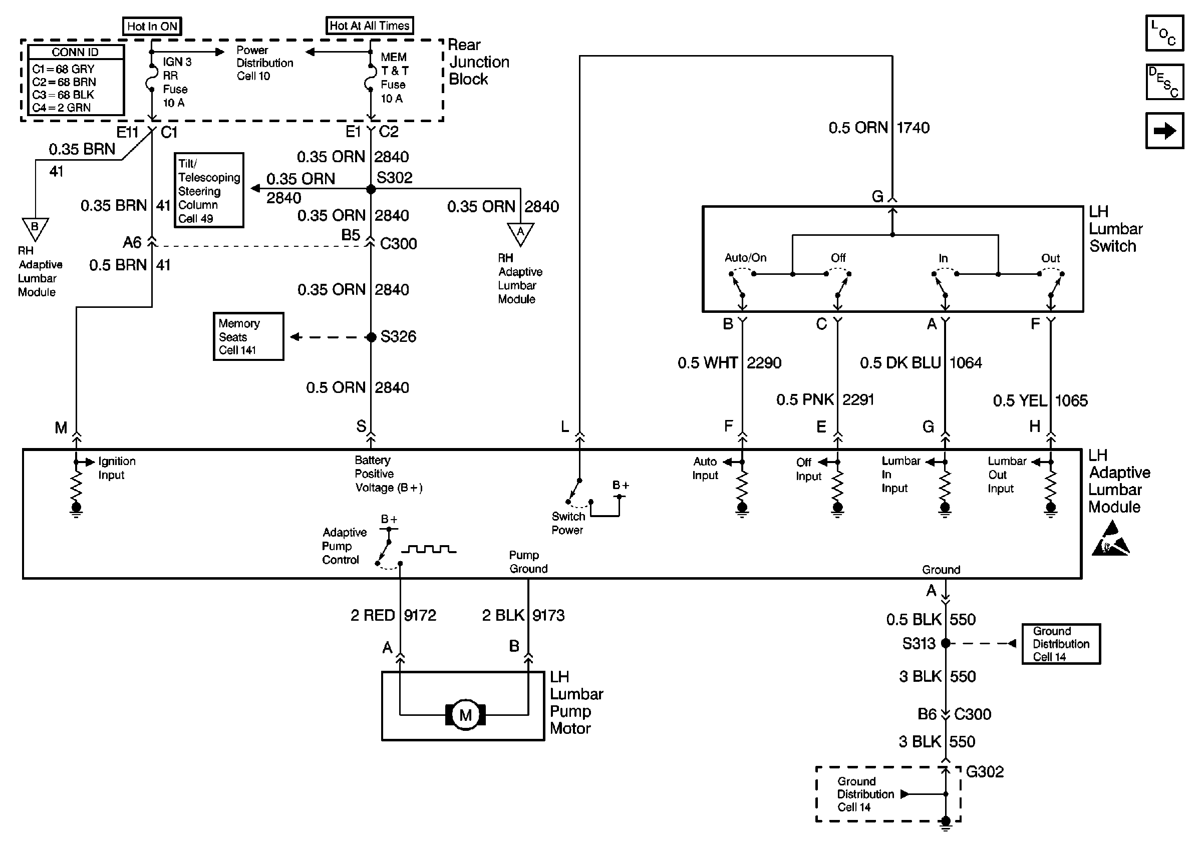
🢒 Cell 142: Left Adaptive Seat
Cell 142: Left Adaptive Seat
Cell 142: Left Adaptive Seat
Power Seat Systems Components
Power Lumbar Circuit Description AC9
Cell 142: Right Adaptive Seat
Handling ESD Sensitive Parts Notice
Power Distribution Schematics
Cell 14: G302
Cell 14: G302
Cell 49 - Power, Ground, Switch, Sensors and Motors
Cell 141: PWR, GND, LH Seat Switch, and MSM
Cell 142: Right Adaptive Seat
Cell 142: Right Adaptive Seat
Power and Grounding Connector End Views