GM Service Manual Online
For 1990-2009 cars only

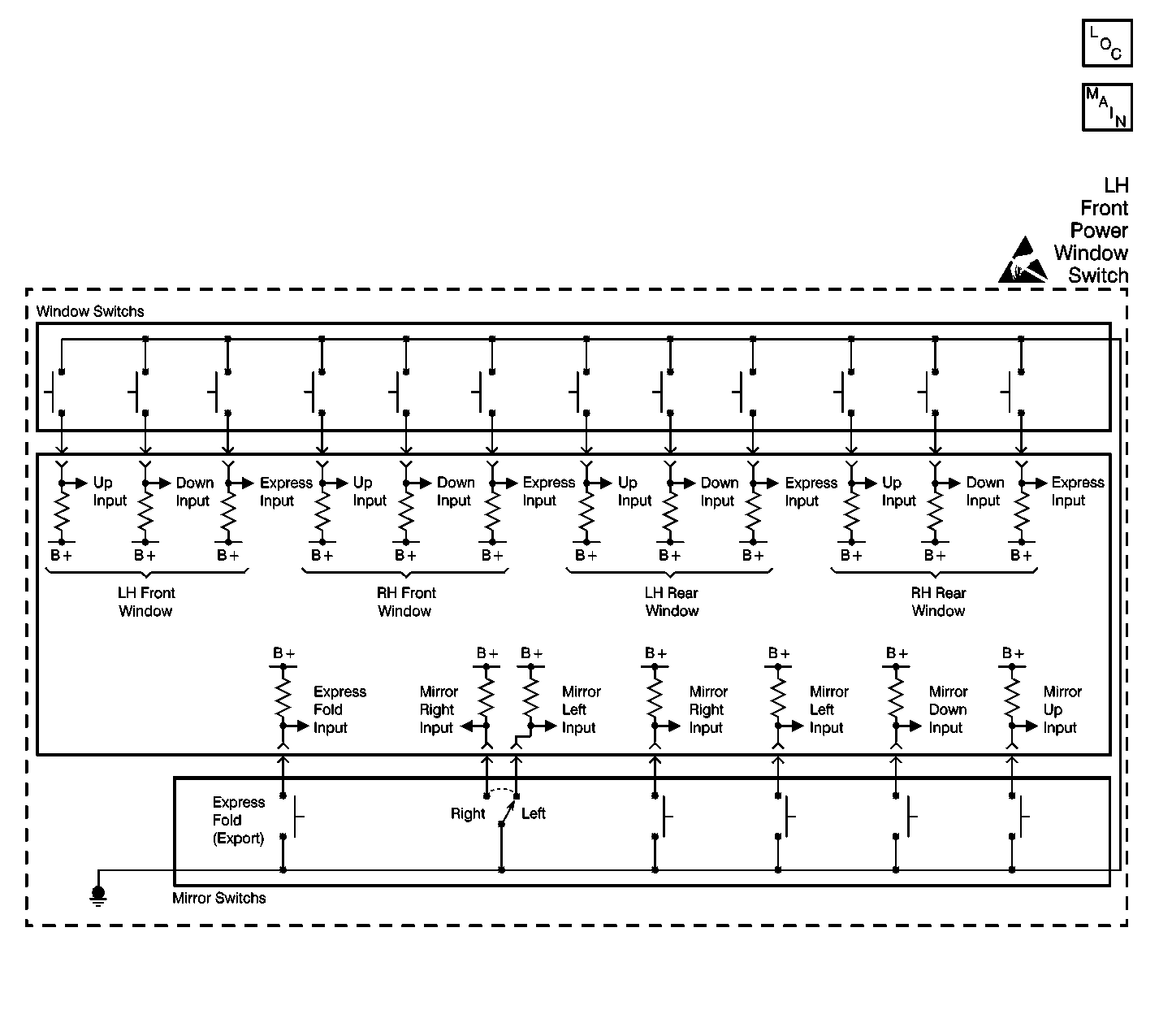
Object Number: 261813  Size: LF
Power Door Systems Components
Cell 55: LH Front Power Window Switch
Handling ESD Sensitive Parts Notice

Circuit Description

The circuit for the Passenger Window Switch on the LH Front Door consists of:

    • LH Front Power Window Switch
    • Simple Bus Interface (SBI)
    • LH Front Door Module

The LH Front Power Window Switch is different from the other power window switches on the car in that it contains an internal microprocessor. This Power Window Switch contains a software program to sample the individual window switches and to report all switch activity in the form of Simple Bus Interface (SBI) messages to the LH Front Door Module. The actual diagnostic software program for DTC B2216 is contained in the LH Front Door Module. This diagnostic is run no less than once every 300 milliseconds. Faults involving the LH Front Door Module or Simple Bus Interface will involve other DTCs and will show up in the power door locks and outside rear view mirror as well.

Conditions for Setting the DTC

If the LH Front Door Module detects that the Simple Bus Interface messages from the LH Front Power Window Switch show that the passenger window switch has been closed in the UP position for 15 continuous seconds (delivered value which may be set from 0 to 255 seconds), this DTC will be set. This diagnostic will not run if DTC B1982 (Battery Voltage High) or B1983 (Battery Voltage Low) is set.

Action Taken When the DTC Sets

This DTC is dynamic, and as such, is set only while the fault is active. While this DTC is set, the LH Front Door Module will ignore the actuation of the RH Rear power window UP and DOWN switches.

Conditions for Clearing the MIL/DTC

This DTC will automatically clear when the window UP input cycles off or the power mode changes from OFF to RUN.

Diagnostic Aids

If DTC B2216 is set, cycle the ignition. If DTC B2216 is still set, replace the LH Front Power Window Switch.

Test Description

The numbers below refer to the step numbers on the diagnostic table:

  1. Perform the Power Door System Diagnostic System Check prior to continuing the diagnosis of this DTC.

  2. This repair procedure requires power window switch replacement.

  3. Clear all DTCs following repair procedure completion.

Step

Action

Value(s)

Yes

No

1

Was the Power Door System Diagnostic System Check performed?

--

Go to Step 2

Go to Diagnostic System Check - Power Door Systems

2

Replace the LH front power window switch. Refer to Front Door Switch Replacement .

Is the repair complete?

--

Go to Step 3

--

3

  1. Turn OFF the ignition switch.
  2. Reconnect or reinstall any connectors or components that were disconnected or removed.
  3. Turn ON the ignition switch.
  4. Clear any DTCs. Refer to Diagnostic Trouble Code (DTC) Clearing .

Are all DTCs cleared?

--

Go to Diagnostic System Check - Power Door Systems

--