GM Service Manual Online
For 1990-2009 cars only
Makes
🢒
Cadillac
🢒
1999
🢒
Seville
🢒 Cell 61
Cell 61
Cell 61
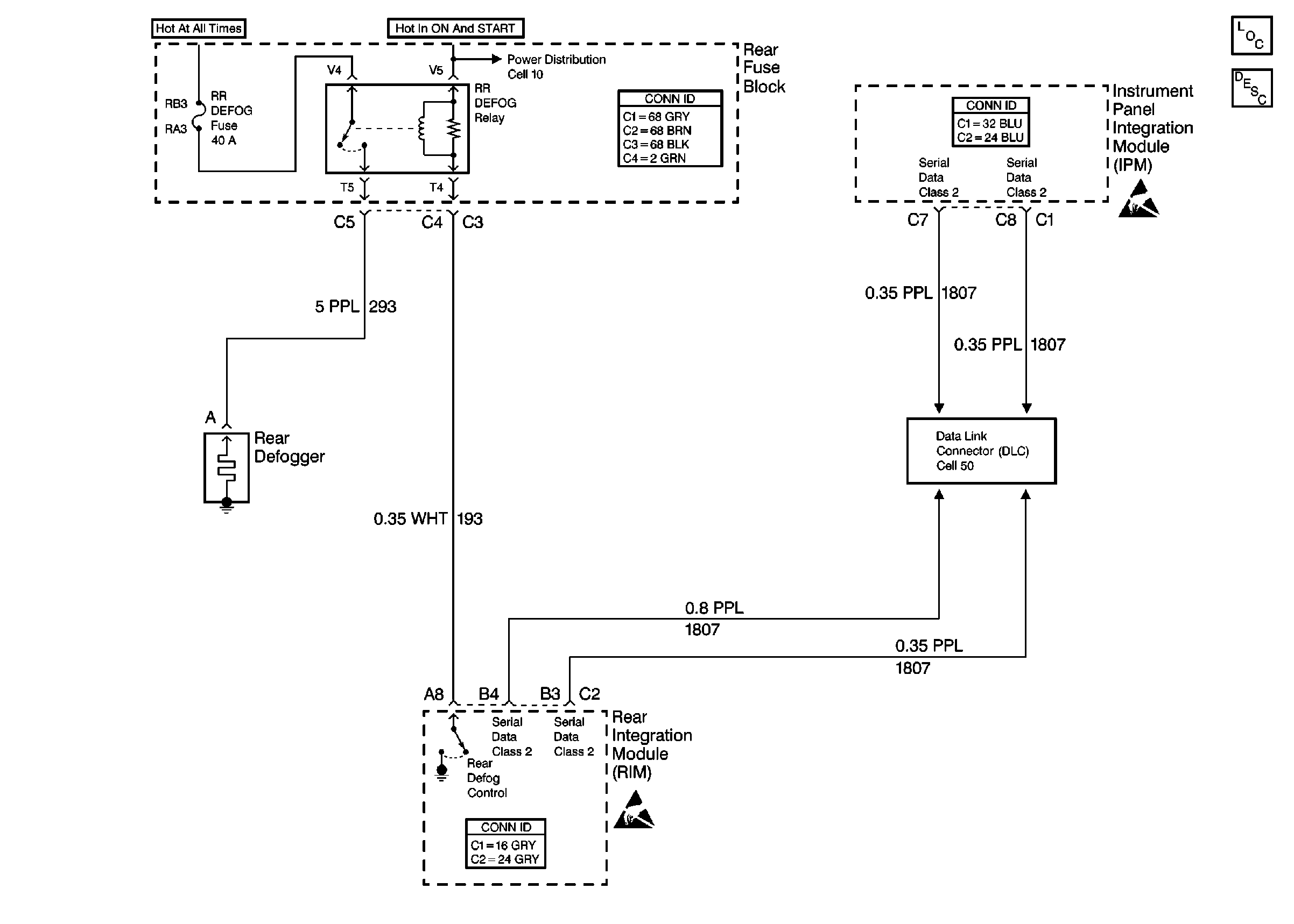
Rear Window Defogger Circuit Description
Handling ESD Sensitive Parts Notice
Handling ESD Sensitive Parts Notice
Body Control System Connector End Views
Cell 10: RR BLO, RR DEFOG, PRK BRK, ELC Fuses
Data Link Connector Schematics
Body Control System Connector End Views