GM Service Manual Online
For 1990-2009 cars only
Makes
🢒
Cadillac
🢒
1999
🢒
Seville
🢒 Cell 67
Cell 67
Cell 67
Handling ESD Sensitive Parts Notice
Handling ESD Sensitive Parts Notice
Handling ESD Sensitive Parts Notice
HVAC Components
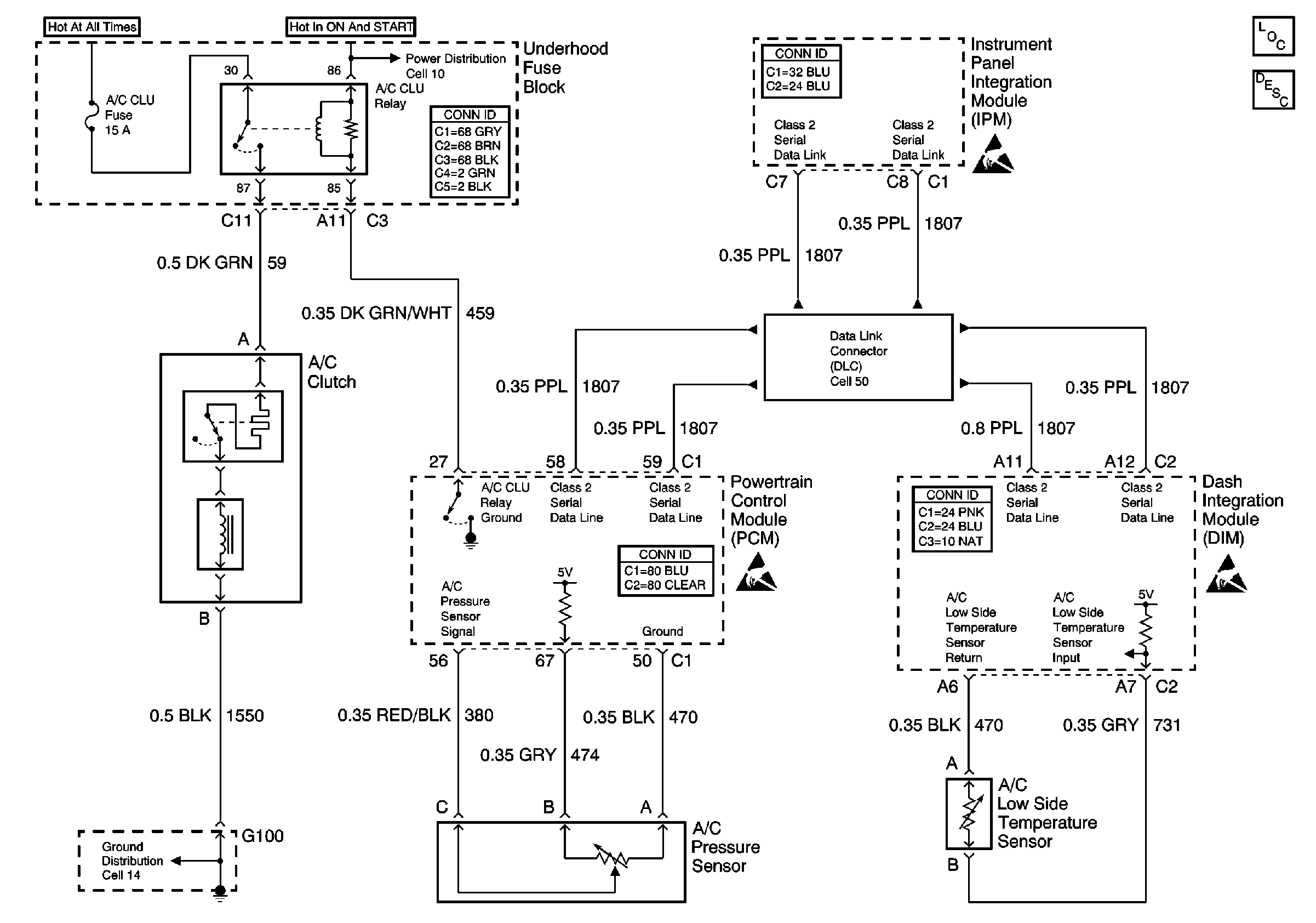
HVAC Compressor Controls Circuit Description
Body Control System Connector End Views
Powertrain Control Module Connector End Views
Body Control System Connector End Views
Cell 14: G100
Cell 10: A/C CLU, FOG/DRL, INJR 1 and INJR 2 Fuses
Power and Grounding Connector End Views