GM Service Manual Online
For 1990-2009 cars only
Makes
🢒
Cadillac
🢒
1999
🢒
Seville
🢒 Cell 30: Generator Controls and Battery
Cell 30: Generator Controls and Battery
Cell 30: Generator Controls and Battery
Engine Electrical Components
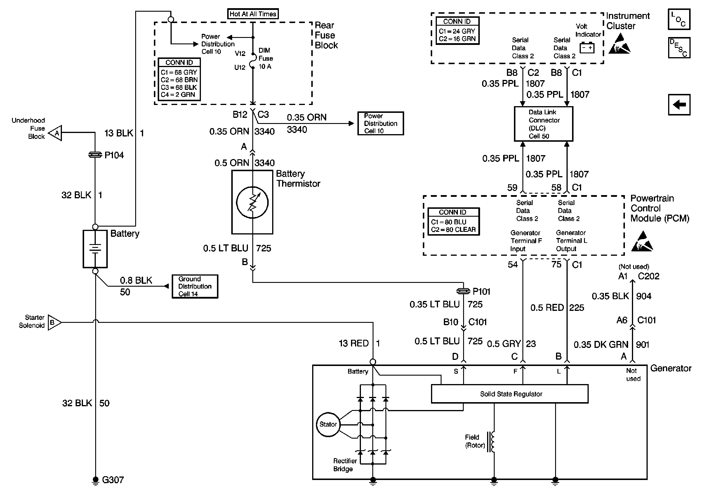
Charging System Circuit Description
Cell 30: Starter Solenoid Controls
Handling ESD Sensitive Parts Notice
Powertrain Control Module Connector End Views
Cell 30: Starter Solenoid Controls
Cell 30: Starter Solenoid Controls
Ground Distribution Schematics
Power Distribution Schematics
Power Distribution Schematics
Data Link Connector Schematics
Instrument Panel, Gages, and Console Connector End Views