GM Service Manual Online
For 1990-2009 cars only
Makes
🢒
Cadillac
🢒
2000
🢒
Seville
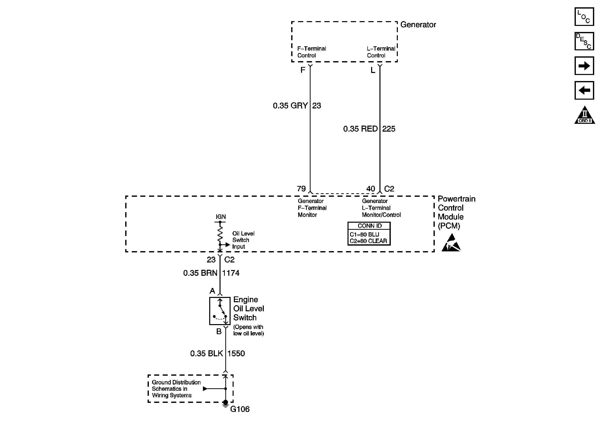
🢒 Generator, PCM, Steering Pressure Switch and Oil Level Switch
Generator, PCM, Steering Pressure Switch and Oil Level Switch
Generator, PCM, Steering Pressure Switch and Oil Level Switch
Engine Controls Components
OBD II Symbol Description Notice
ABS/TCC Switch and Transaxle Solenoids
A/C Relay, A/C Pressure Sensor, CVRSS and EBCM
Handling ESD Sensitive Parts Notice
G106 and G108
Powertrain Control Module (PCM)