GM Service Manual Online
For 1990-2009 cars only
Makes
🢒
Cadillac
🢒
2000
🢒
Seville
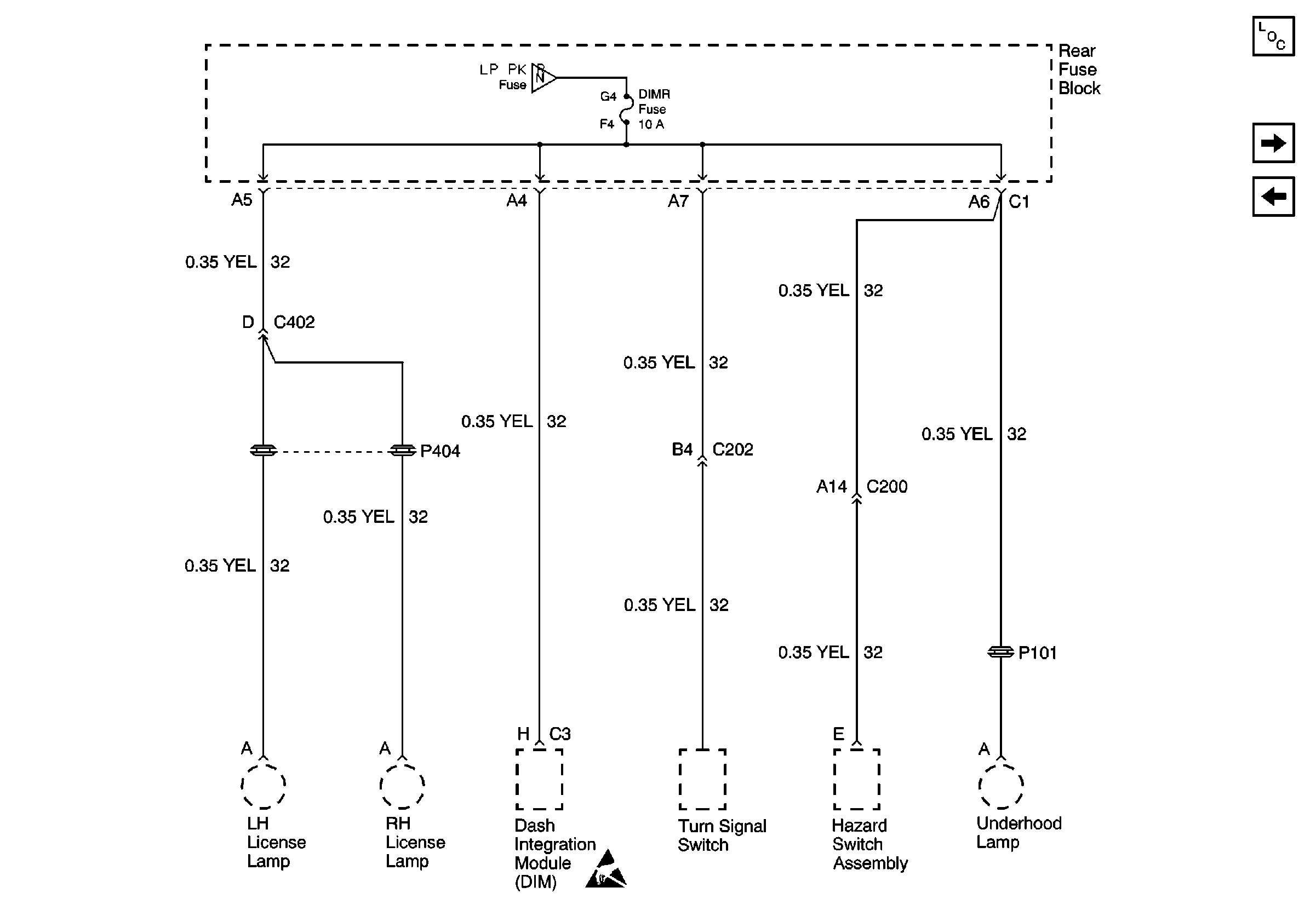
🢒 DIM R Fuse
DIM R Fuse
DIM R Fuse
Power and Grounding Components
HDHI BML, HDHI BMR, HDLO BML, and HDLO BMR Fuses
LP PK R Fuse
LP PK R Fuse