GM Service Manual Online
For 1990-2009 cars only
Makes
🢒
Cadillac
🢒
2000
🢒
Seville
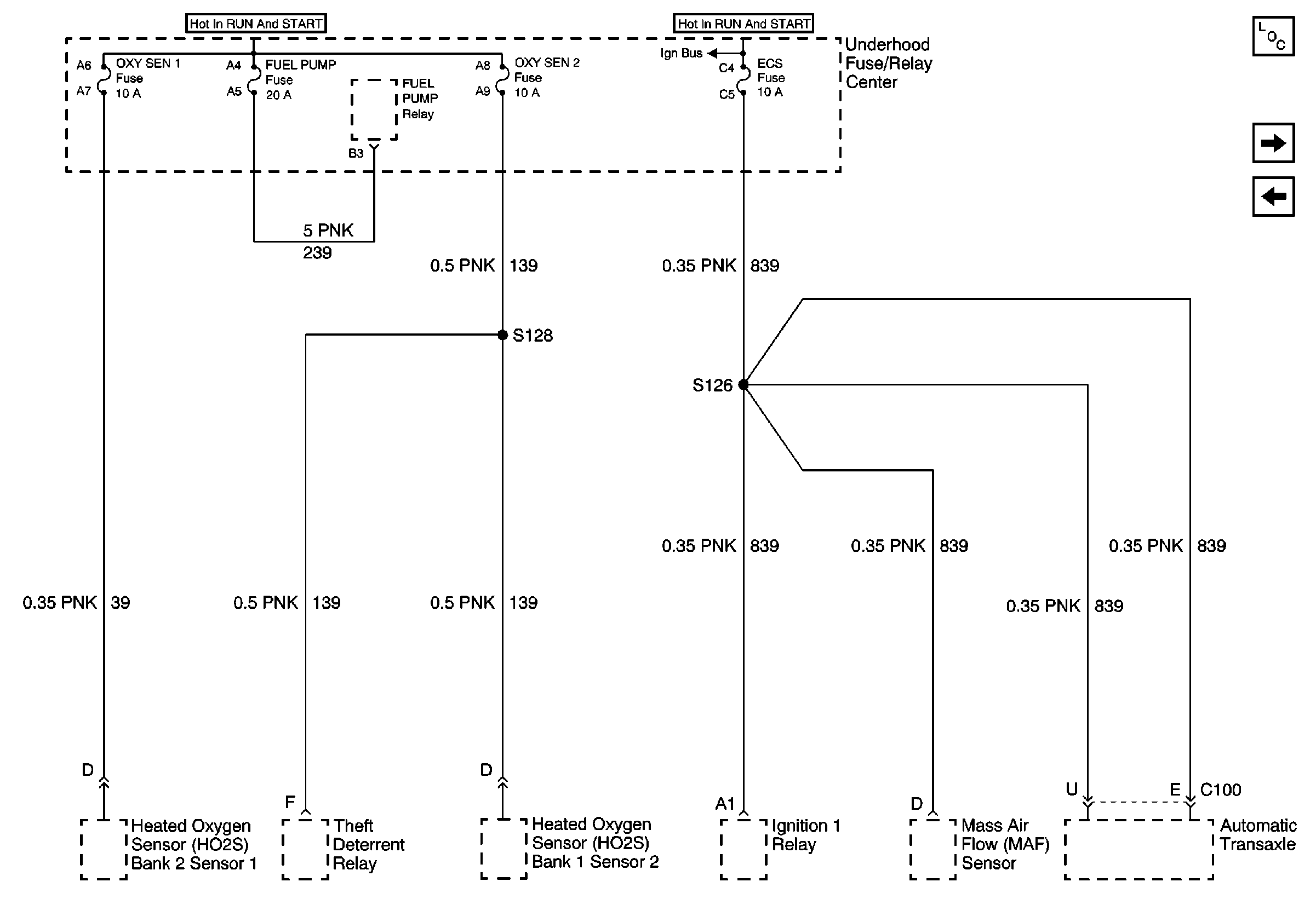
🢒 OXY SEN 1, OXY SEN 2, FUEL PUMP, ECS Fuses and FUEL PUMP Relay
OXY SEN 1, OXY SEN 2, FUEL PUMP, ECS Fuses and FUEL PUMP Relay
OXY SEN 1, OXY SEN 2, FUEL PUMP, ECS Fuses and FUEL PUMP Relay
Power and Grounding Components
PCM (BAT), A/C COMP, PARK/REV Fuses and A/C COMPRESSOR Relay
ABS and IGN 1 Fuses
BATT 2 Fuse and Ignition Switch (2 of 2)