GM Service Manual Online
For 1990-2009 cars only
Makes
🢒
Cadillac
🢒
2000
🢒
Seville
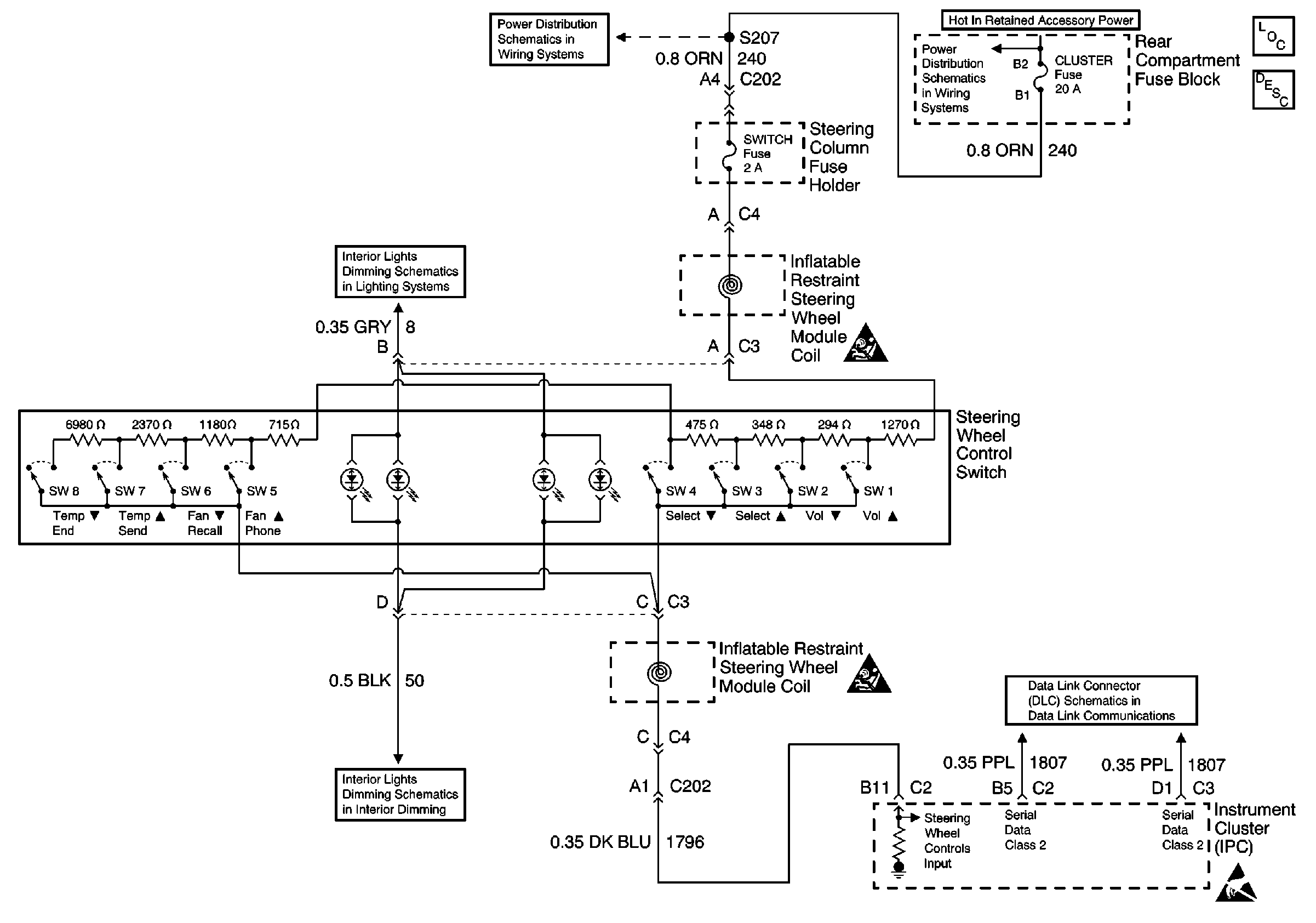
🢒 Steering Wheel Control Switch
Steering Wheel Control Switch
Steering Wheel Control Switch
WIPERS, ACC, and CLUSTER Fuses
WIPERS, ACC, and CLUSTER Fuses
Entertainment Components
Steering Wheel Controls System Circuit Description
Instrument Panel Backlighting
Handling ESD Sensitive Parts Notice
Instrument Panel Backlighting
SIR Caution
Class 2 (2 of 2)
Handling ESD Sensitive Parts Notice