GM Service Manual Online
For 1990-2009 cars only
Makes
🢒
Cadillac
🢒
2001
🢒
Seville
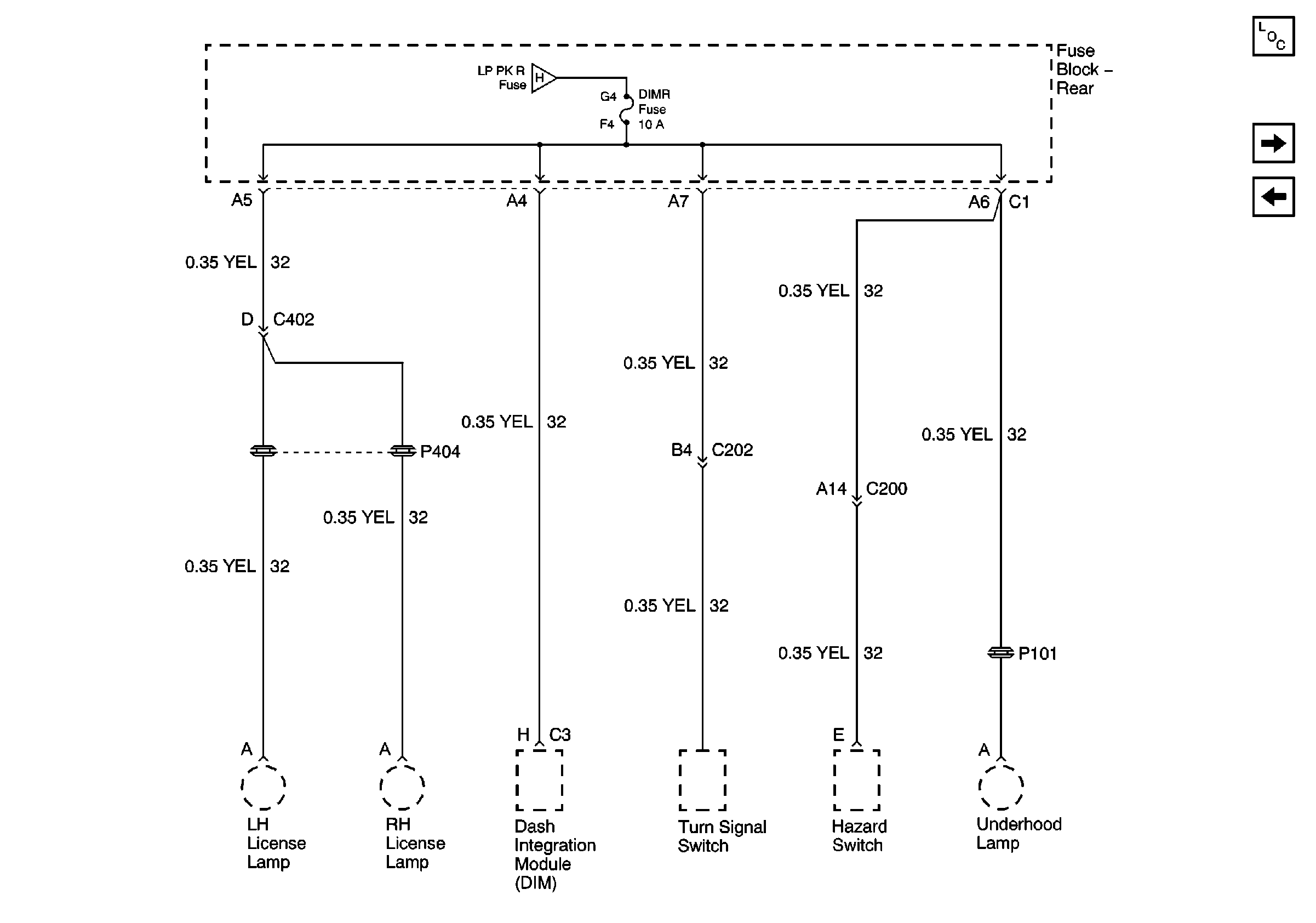
🢒 DIMR Fuse
DIMR Fuse
DIMR Fuse
HDLP HI BM and HDLP LO BM Relays
LP PK R Fuse