GM Service Manual Online
For 1990-2009 cars only
Makes
🢒
Cadillac
🢒
2002
🢒
Seville
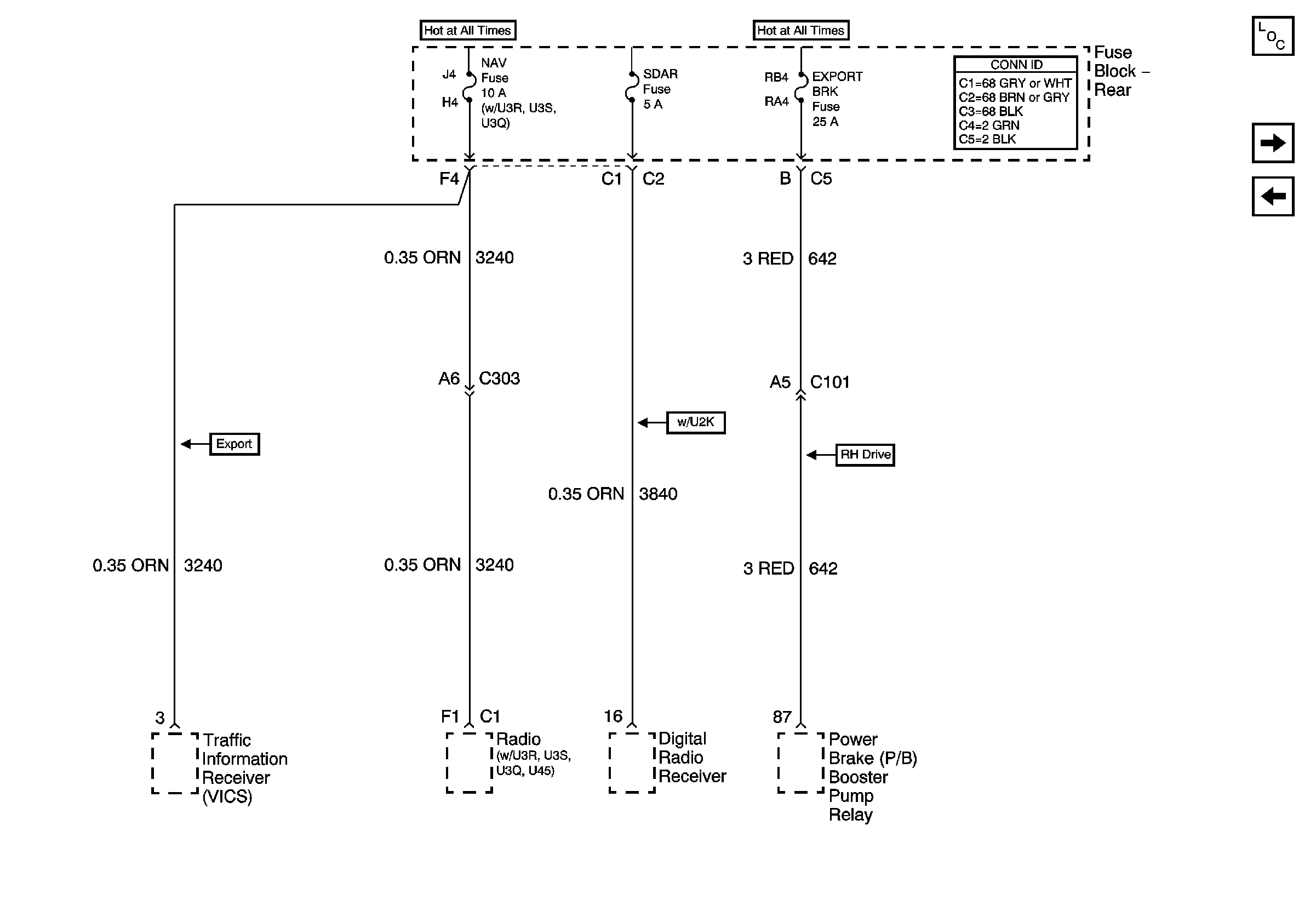
🢒 NAV and EXPORT BRK Fuses
NAV and EXPORT BRK Fuses
NAV and EXPORT BRK Fuses
Master Electrical Component List
ACCY Relay and ACCY and WSW Fuses and HDLP WASH Circuit Breaker
CIGAR Relay and STOP LP, CIGAR, HVAC BLO Fuses