GM Service Manual Online
For 1990-2009 cars only
Makes
🢒
Cadillac
🢒
2004
🢒
Seville
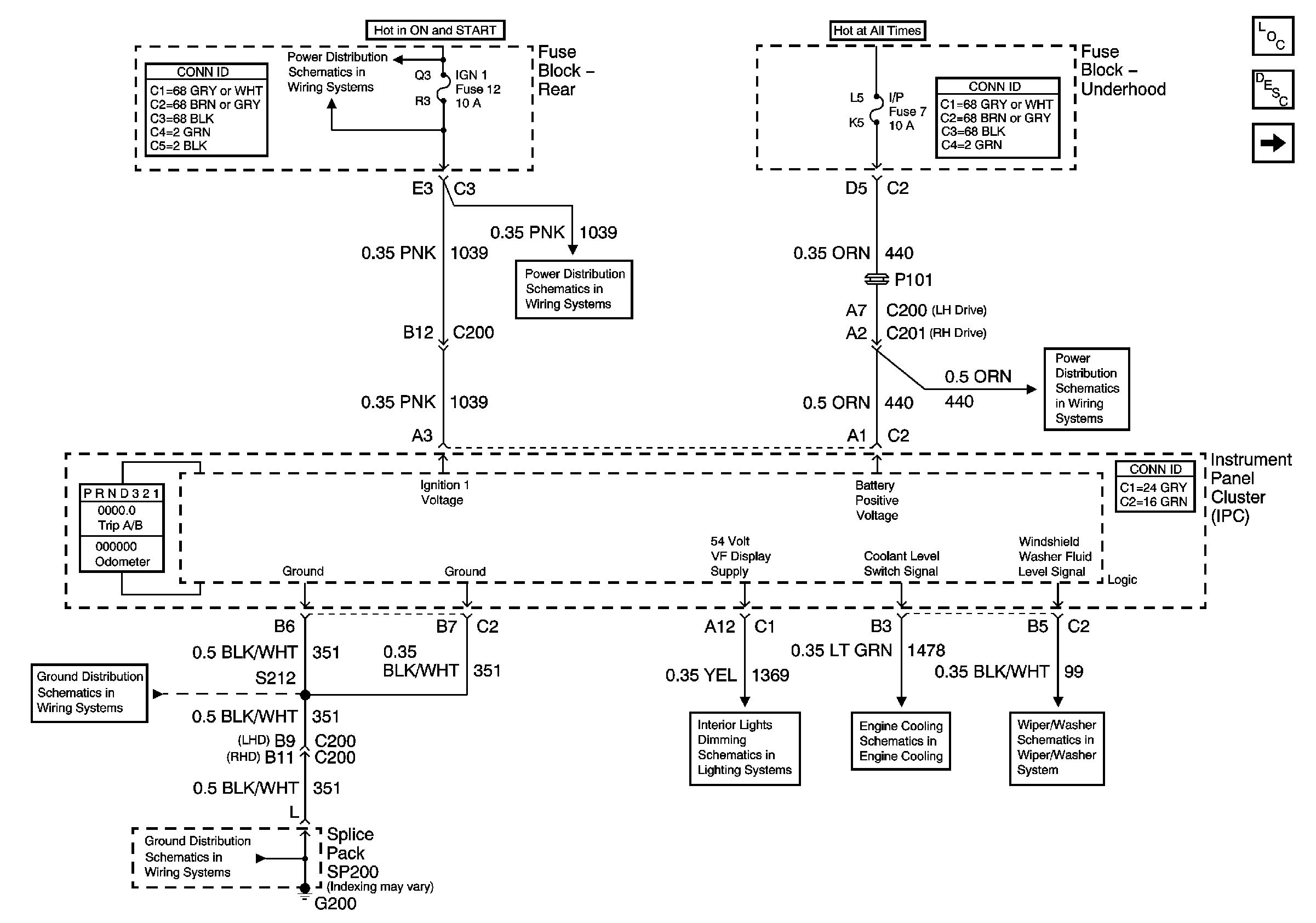
🢒 Instrument Cluster Schematics-Power, Ground and Class 2
Instrument Cluster Schematics-Power, Ground and Class 2
Power, Ground, and Class 2
Master Electrical Component List
Instrument Cluster Description and Operation
Instrument Cluster Schematics-PCM Signals
Power Distribution Schematics-IGN 1 Relay,SIR,Vent Sol and Ignition 1 Fuses
Power Distribution Schematics-IGN 1 Relay,SIR,Vent Sol and Ignition 1 Fuses
Power Distribution Schematics-ALDL, PCM Battery, I/P, ABS Fuses
Ground Distribution Schematics-G200
Ground Distribution Schematics-G200
Interior Lights Dimming Schematics-Class 2 Signals
Wiper/Washer System Schematics-Washer Fluid level Switches
Engine Cooling Schematics-Engine Coolant Level Indicator