GM Service Manual Online
For 1990-2009 cars only
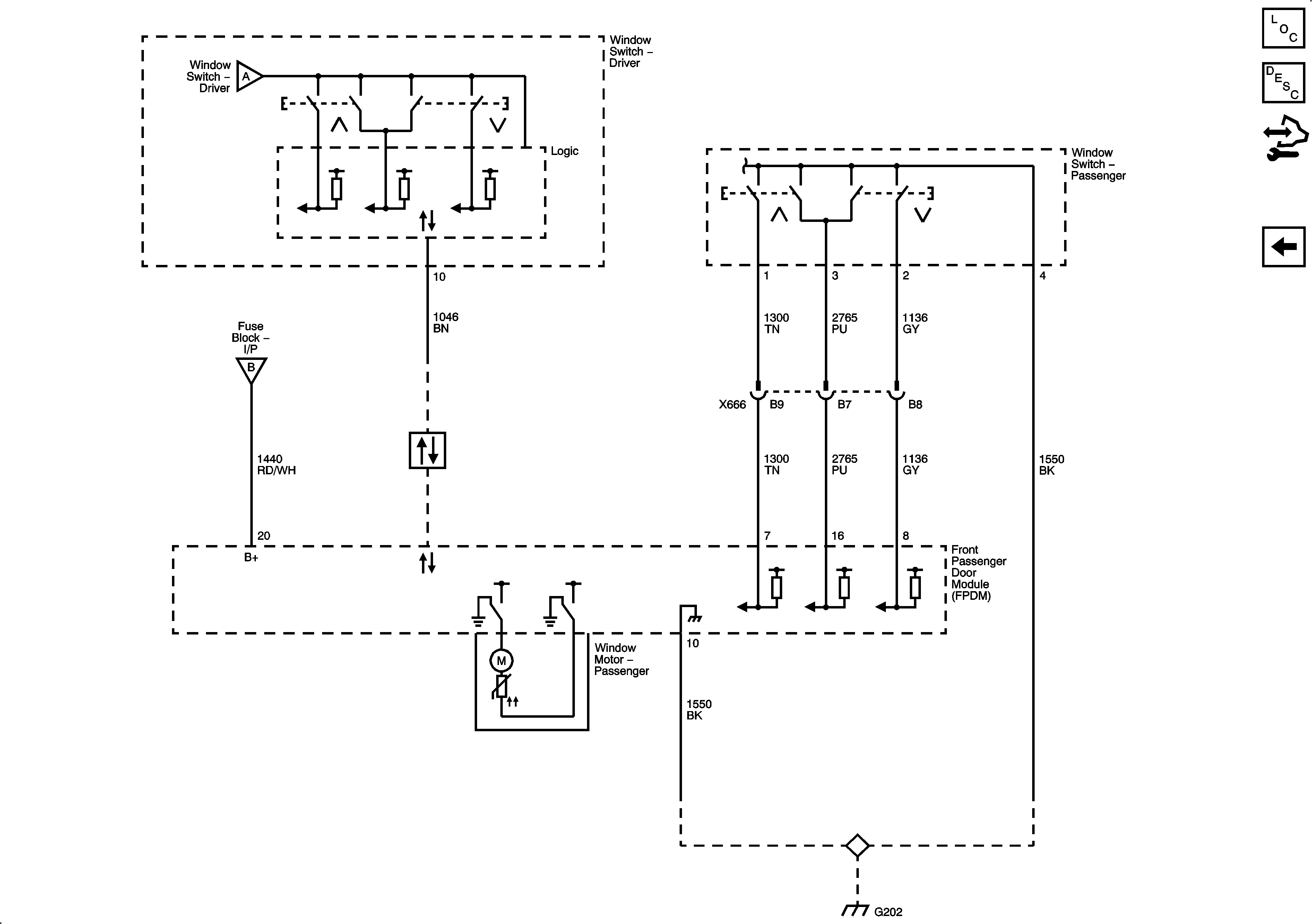
Figure 1:

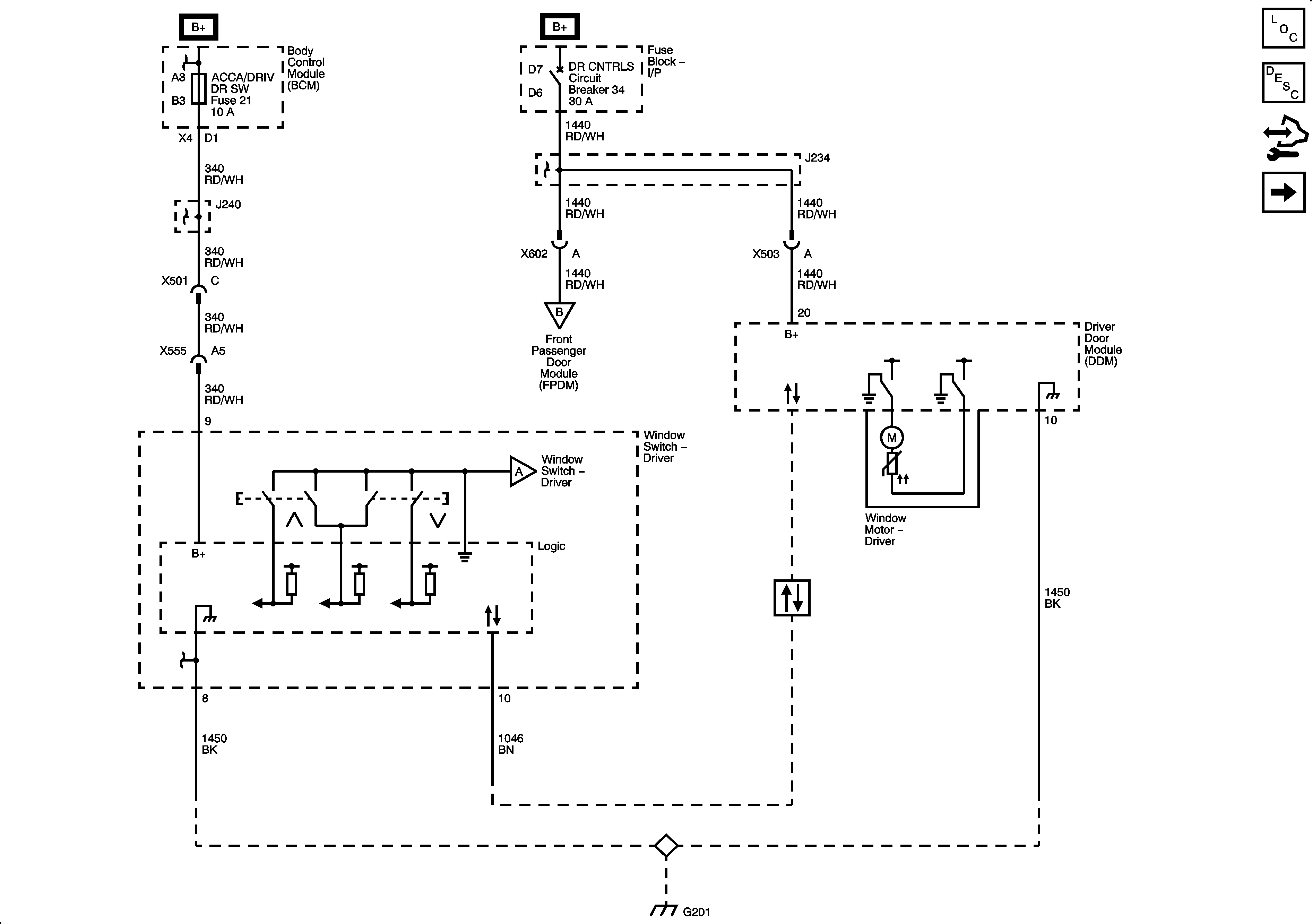
Driver


Object Number: 1899854  Size: FS
Master Electrical Component List
Power Windows Description and Operation
Control Module References
Passenger
BATT5, TILT/TELE SW/MEM SEAT MOD, ACCA/DRIV DR SW, IGN SW/INTR SENSR, ONSTAR, and PRK BRK SOLA Fuses
BATT5, TILT/TELE SW/MEM SEAT MOD, ACCA/DRIV DR SW, IGN SW/INTR SENSR, ONSTAR, and PRK BRK SOLA Fuses
BATT1, HTD SEAT LH, HTD SEAT RH, PWR LUMBAR LH/RH Fuses, and DR CNTRLS, PWR SEAT Circuit Breakers
BATT1, HTD SEAT LH, HTD SEAT RH, PWR LUMBAR LH/RH Fuses, and DR CNTRLS, PWR SEAT Circuit Breakers
Passenger
Passenger
Power, Ground, and Class 2
G201
G201
Figure 2:

Passenger


Object Number: 1899856  Size: FS
Master Electrical Component List
Power Windows Description and Operation
Control Module References
Driver
Driver
Driver
Power, Ground, and Class 2
G202 Continued
G202