GM Service Manual Online
For 1990-2009 cars only
Makes
🢒
Chevrolet
🢒
2000
🢒
Astro - 2WD
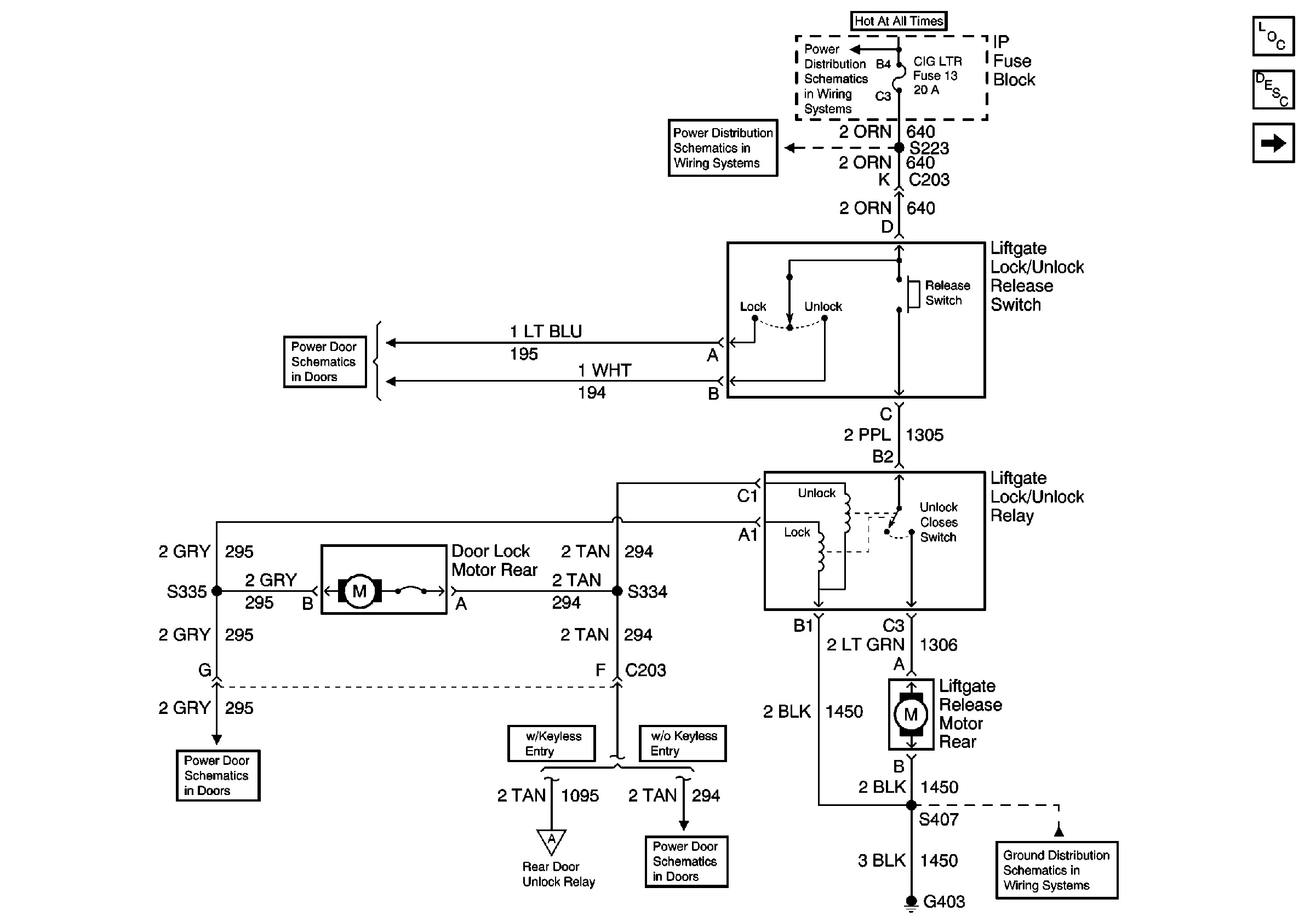
🢒 Rear Liftgate Window Release (1 of 2)
Rear Liftgate Window Release (1 of 2)
Rear Liftgate Window Release (1 of 2)
Body Rear End Components
Liftgate Window Release Circuit Description
Rear Liftgate Window Release (2 of 2)
BATT and LIGHTING Fuse
CIG LTR Fuse 13, RADIO BATT Fuse 19 and CRANK Fuse 8
Power Door Lock Schematics (3 of 4)
Power Door Lock Schematics (3 of 4)
Rear Liftgate Window Release (2 of 2)
Power Door Lock Schematics (3 of 4)
G300 and G403