GM Service Manual Online
For 1990-2009 cars only
Makes
🢒
Chevrolet
🢒
2000
🢒
Astro - 2WD
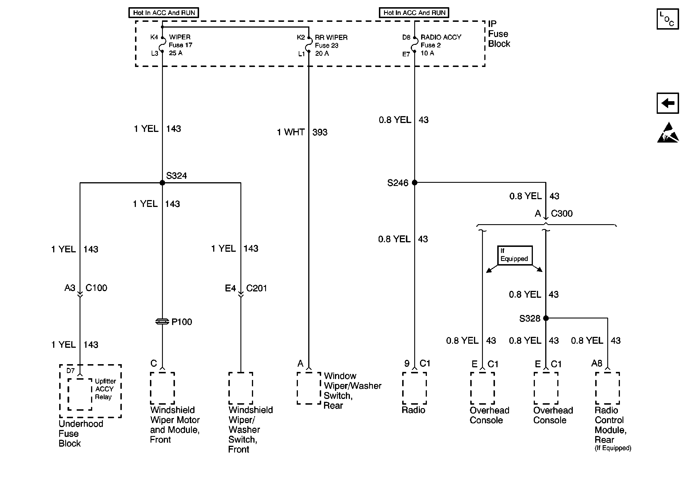
🢒 WIPER Fuse 17, RADIO ACCY Fuse 2 and RR WIPER Fuse 23
WIPER Fuse 17, RADIO ACCY Fuse 2 and RR WIPER Fuse 23
WIPER Fuse 17, RADIO ACCY Fuse 2 and RR WIPER Fuse 23
Power and Grounding Components
TRANS Fuse 20 and WINDOWS Circuit Breaker
Handling ESD Sensitive Parts Notice