GM Service Manual Online
For 1990-2009 cars only
Makes
🢒
Chevrolet
🢒
2000
🢒
Astro - 2WD
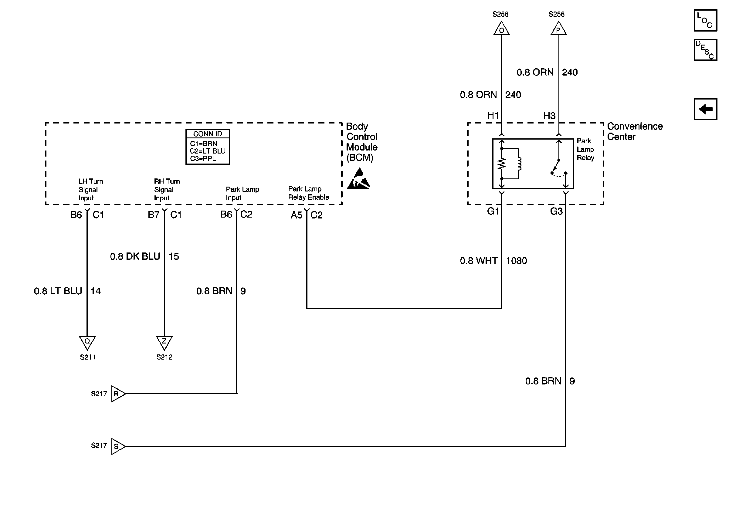
🢒 Park Lamp Relay
Park Lamp Relay
Park Lamp Relay
Lighting Systems Components
Exterior Lights Circuit Description VE1
Trailer Wiring Harness Connections
Turn Indicators, Park/Turn Signal Lamps, Aux T/Sig Lamps, Side Marker Lamps
Turn Indicators, Park/Turn Signal Lamps, Aux T/Sig Lamps, Side Marker Lamps
Turn Indicators, Park/Turn Signal Lamps, Aux T/Sig Lamps, Side Marker Lamps
Turn Indicators, Park/Turn Signal Lamps, Aux T/Sig Lamps, Side Marker Lamps
Lighting Systems Schematic Icons
Turn Indicators, Park/Turn Signal Lamps, Aux T/Sig Lamps, Side Marker Lamps
Turn Indicators, Park/Turn Signal Lamps, Aux T/Sig Lamps, Side Marker Lamps