GM Service Manual Online
For 1990-2009 cars only
Makes
🢒
Chevrolet
🢒
2001
🢒
Astro - 2WD
🢒 w/Snowplow Package
w/Snowplow Package
w/Snowplow Package
Master Electrical Component List
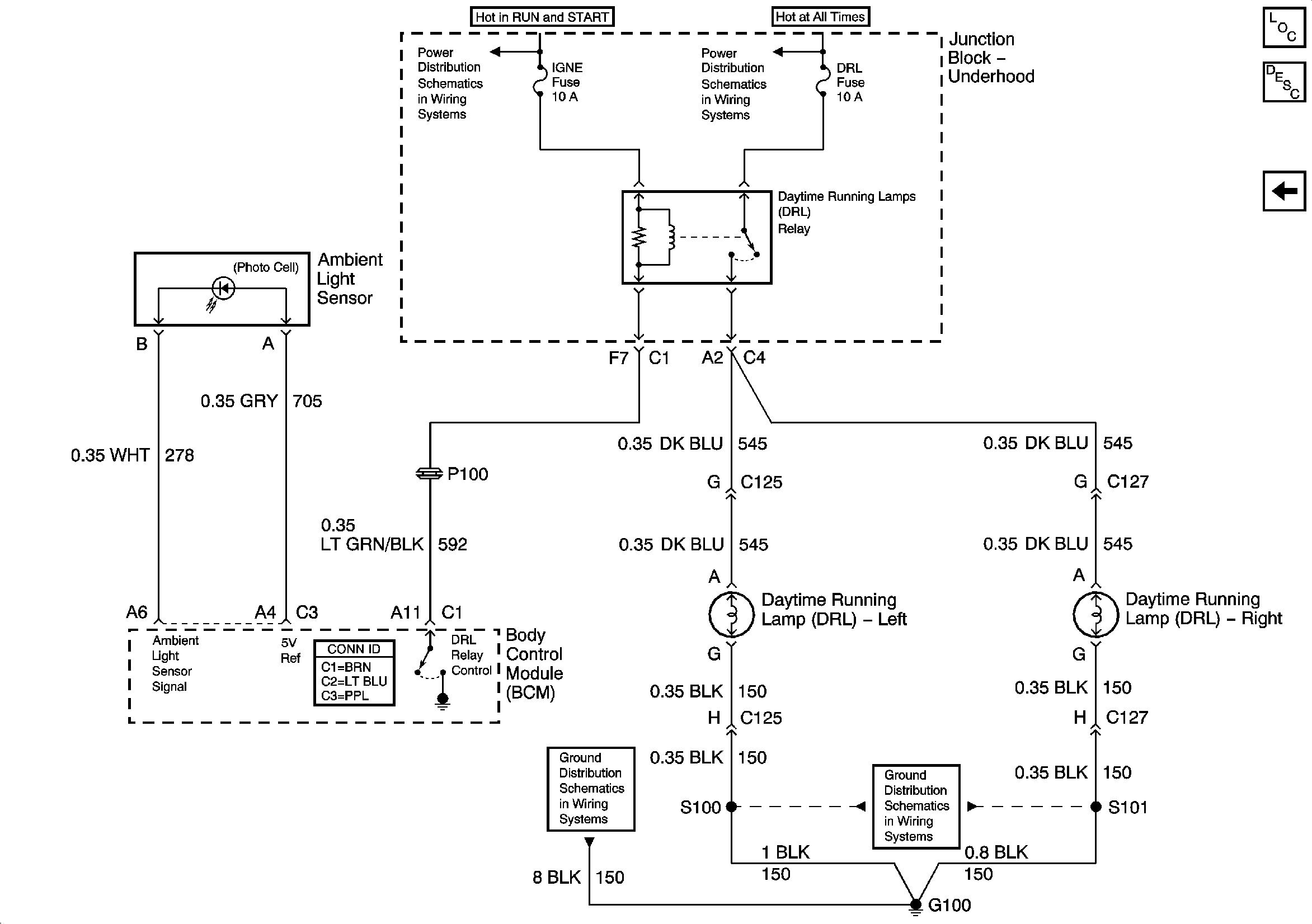
Exterior Lighting Systems Description and Operation
w/o Snowplow Package
IGNITION, RUN, and START Bus Bar
B+ Bus Bar
G100 and G110
G100 and G110