GM Service Manual Online
For 1990-2009 cars only
Makes
🢒
Chevrolet
🢒
2002
🢒
Astro - 2WD
🢒 Starting
Starting
Starting
Master Electrical Component List
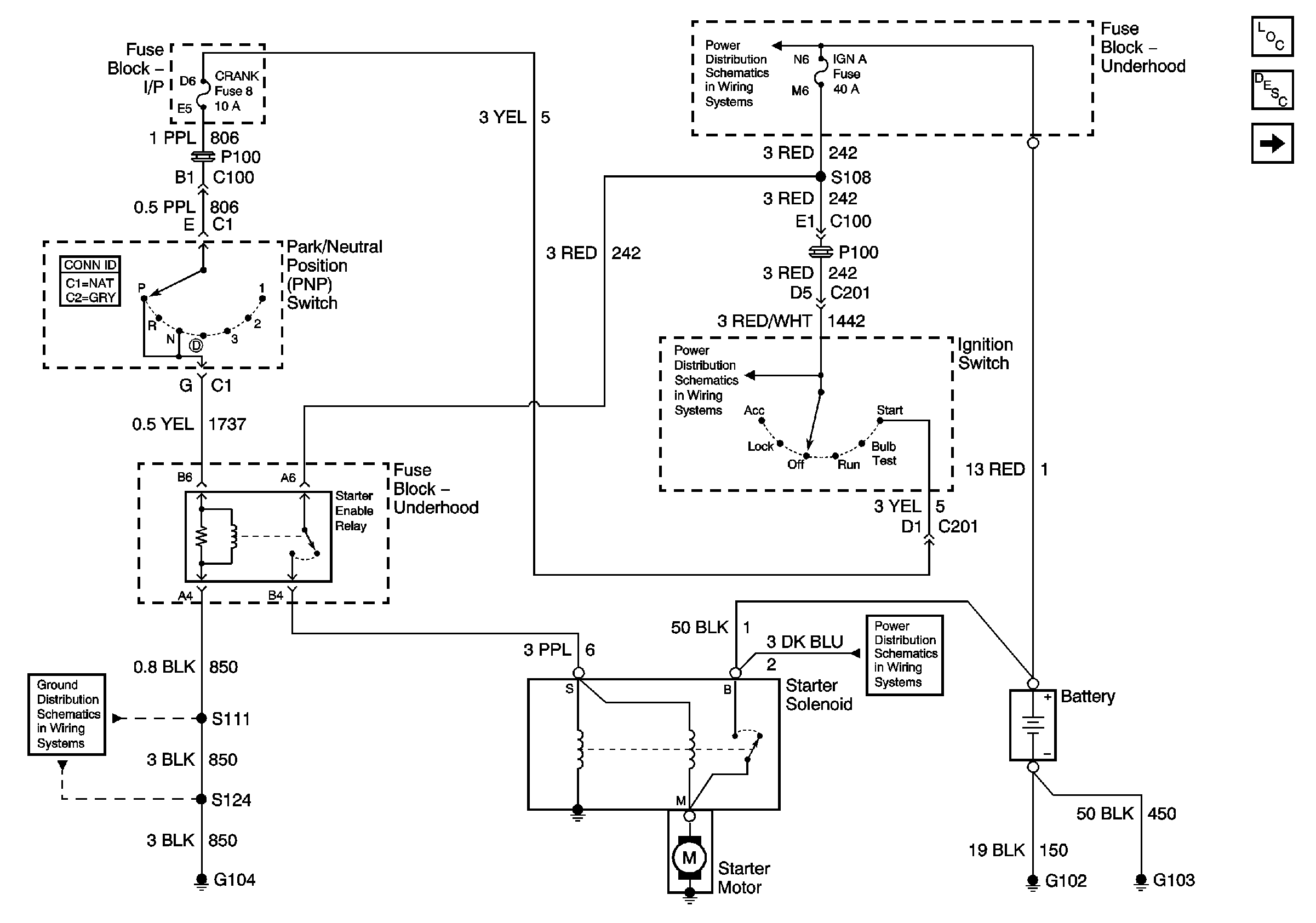
Starting System Description and Operation
Charging
G104
Battery and Fuse Block - Underhood
IGN RUN and START Bus Bar
Battery and Fuse Block - Underhood