GM Service Manual Online
For 1990-2009 cars only
Makes
🢒
Chevrolet
🢒
2002
🢒
Astro - 2WD
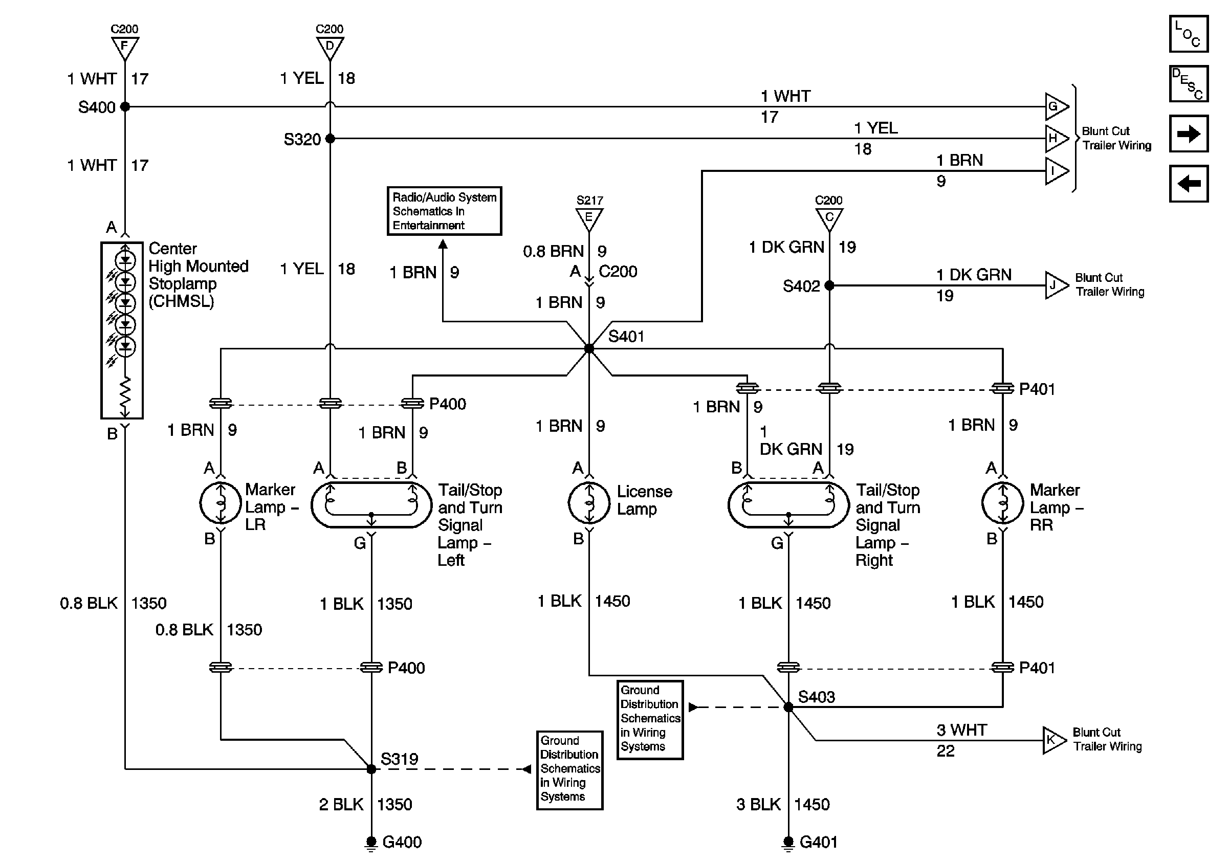
🢒 Rear Marker Lamps, Tail/Stop and Turn Signal Lamps, CHMSL, and License Lamp
Rear Marker Lamps, Tail/Stop and Turn Signal Lamps, CHMSL, and License Lamp
Rear Marker Lamps, Tail/Stop and Turn Signal Lamps, CHMSL, and License Lamp
Master Electrical Component List
Exterior Lighting Systems Description and Operation
Trailer Wiring Harness Connections
Turn Indicators, Front Marker Lamps, Front Park/Turn SignalLamps
Turn Signal Switch, and Turn Signal/Hazard Flasher Module
Turn Signal Switch, and Turn Signal/Hazard Flasher Module
Rear Radio Control Module (Premium w/ RSA)
Turn Indicators, Front Marker Lamps, Front Park/Turn SignalLamps
Turn Signal Switch, and Turn Signal/Hazard Flasher Module
Trailer Wiring Harness Connections
Trailer Wiring Harness Connections
G301, G303, G400, and G404
G300, G401, and G403
Trailer Wiring Harness Connections