GM Service Manual Online
For 1990-2009 cars only
Makes
🢒
Chevrolet
🢒
2005
🢒
Astro - 2WD
🢒 Fuel and Device Controls
Fuel and Device Controls
Fuel And Device Controls
Master Electrical Component List
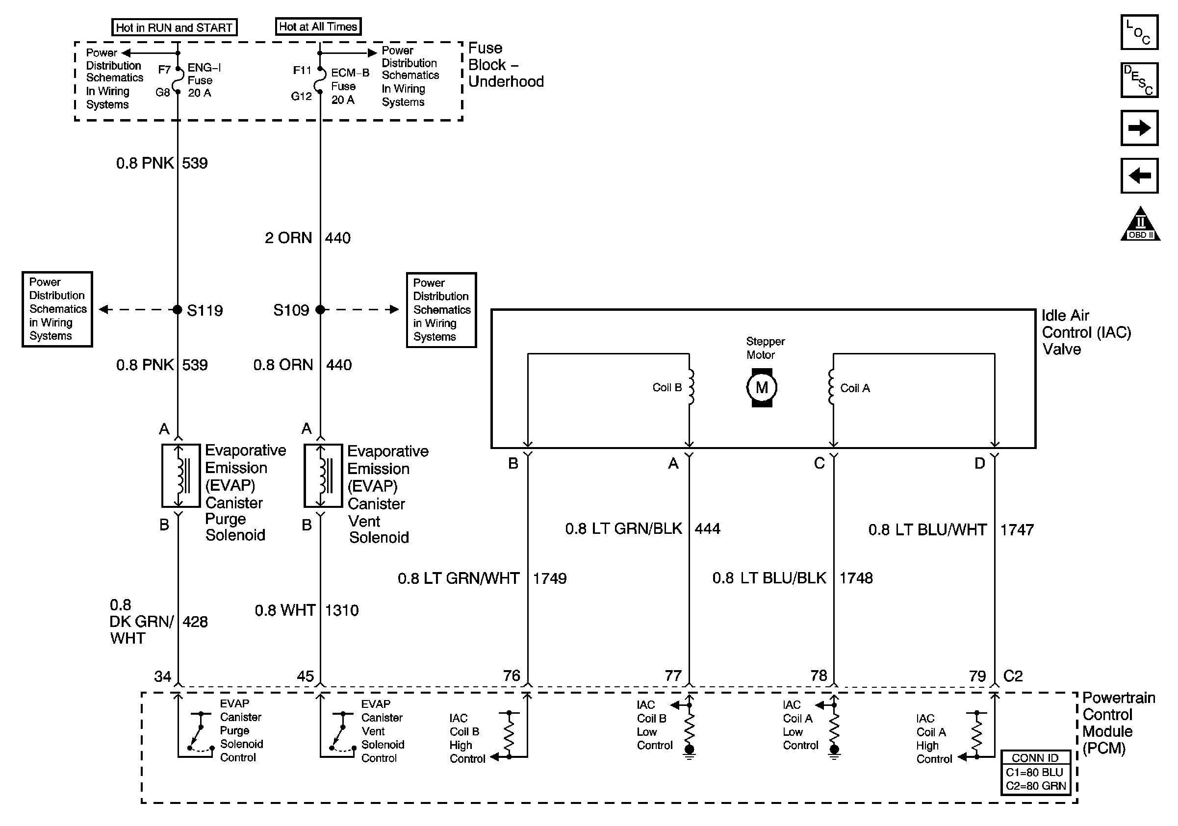
Evaporative Emission Control System Description
Controlled/Monitored Subsystem References
Fuel Injection Controls
OBD II Symbol Description Notice
Ignition Switch - START, RUN/START, and OFF/RUN/START Bus Bars
B+ Bus
ENG-I, and IGN-E Fuses
ABS, A/C COMP, ECM-B, HORN, HTD MIR/RR DEFOG, and RAP Fuses