GM Service Manual Online
For 1990-2009 cars only
Makes
🢒
Chevrolet
🢒
1998
🢒
Blazer - 2WD
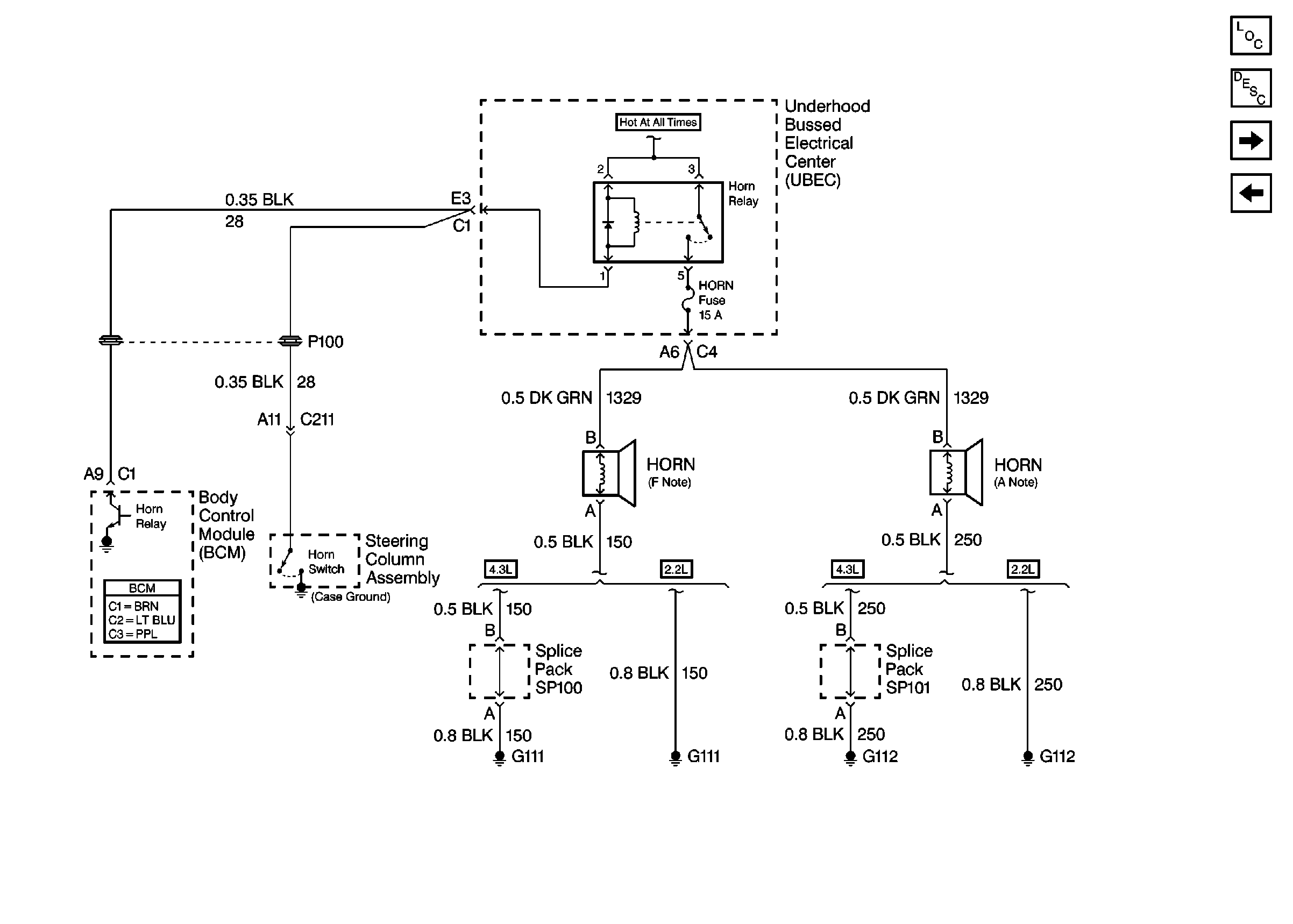
🢒 Cell 51: UBEC, Steering Column Assembly and Horns
Cell 51: UBEC, Steering Column Assembly and Horns
Cell 51: UBEC, Steering Column Assembly and Horns
Body Control Module Components
Body Control System Circuit Description
Cell 51: Passlock Sensor
Cell 51: PCM/VCM and Splice Pack SP201