GM Service Manual Online
For 1990-2009 cars only
Makes
🢒
Chevrolet
🢒
2000
🢒
Blazer - 2WD
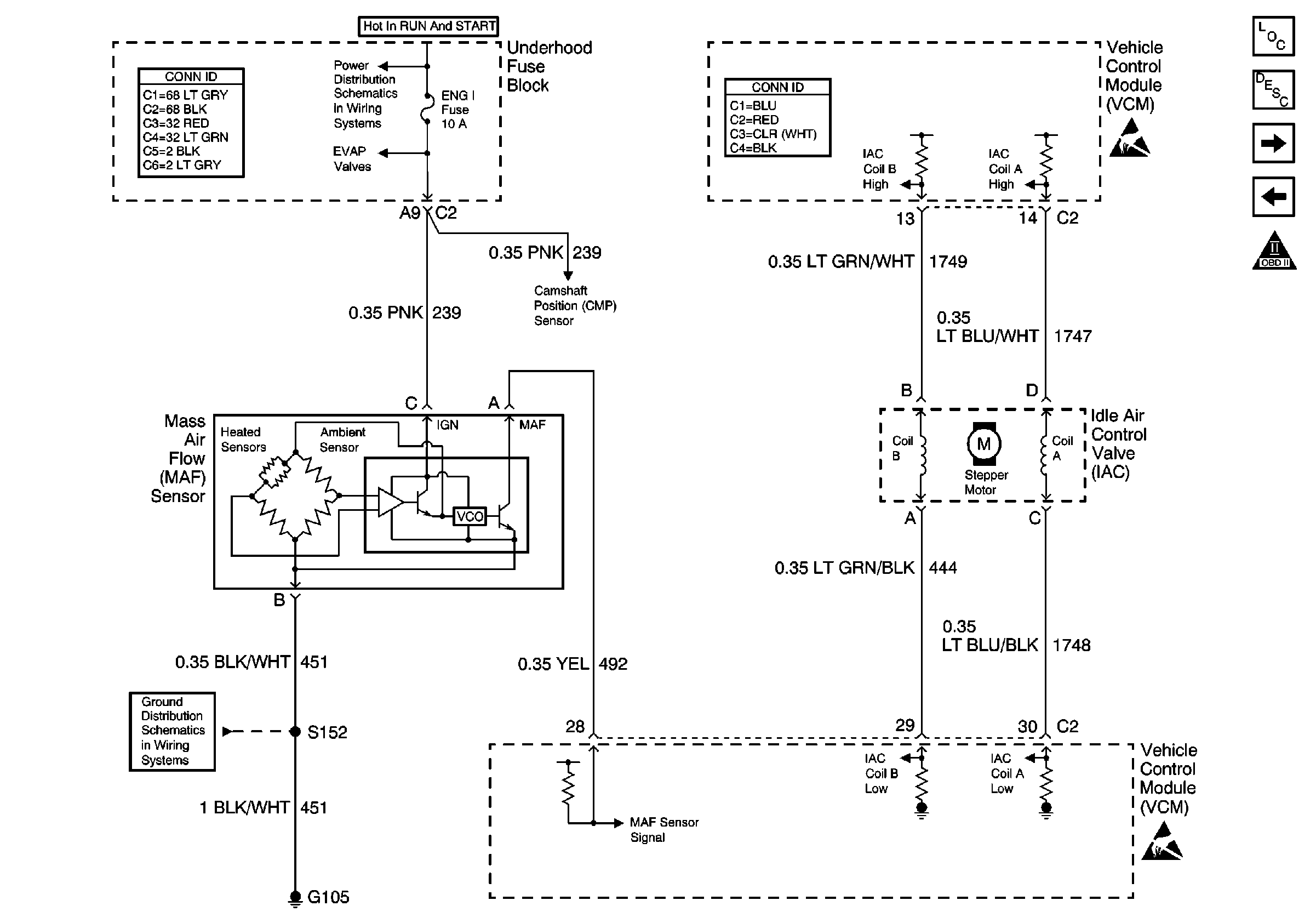
🢒 MAF Sensor and IAC Valve
MAF Sensor and IAC Valve
MAF Sensor and IAC Valve
Engine Controls Components
Information Sensors/Switches Description
Vehicle Speed Sensor (VSS)
Heated Oxygen Sensors
OBD II Symbol Description Notice
Power and Grounding Connector End Views
ENG I and OXYSEN Fuses
VCM Connector End Views
Handling ESD Sensitive Parts Notice
Ignition Controls
G103 and G105 (4.3L)
Handling ESD Sensitive Parts Notice