GM Service Manual Online
For 1990-2009 cars only
Makes
🢒
Chevrolet
🢒
2000
🢒
Blazer - 2WD
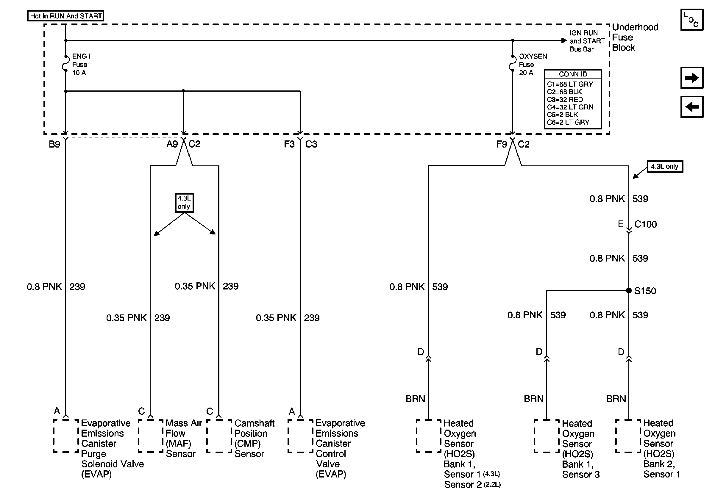
🢒 ENG I and OXYSEN Fuses
ENG I and OXYSEN Fuses
ENG I and OXYSEN Fuses
Power and Grounding Components
ECM I Fuse
BTSI Fuse Power (Automatic Transmission)
Ign RUN and START Bus Bar
Power and Grounding Connector End Views