GM Service Manual Online
For 1990-2009 cars only
Makes
🢒
Chevrolet
🢒
2000
🢒
Blazer - 2WD
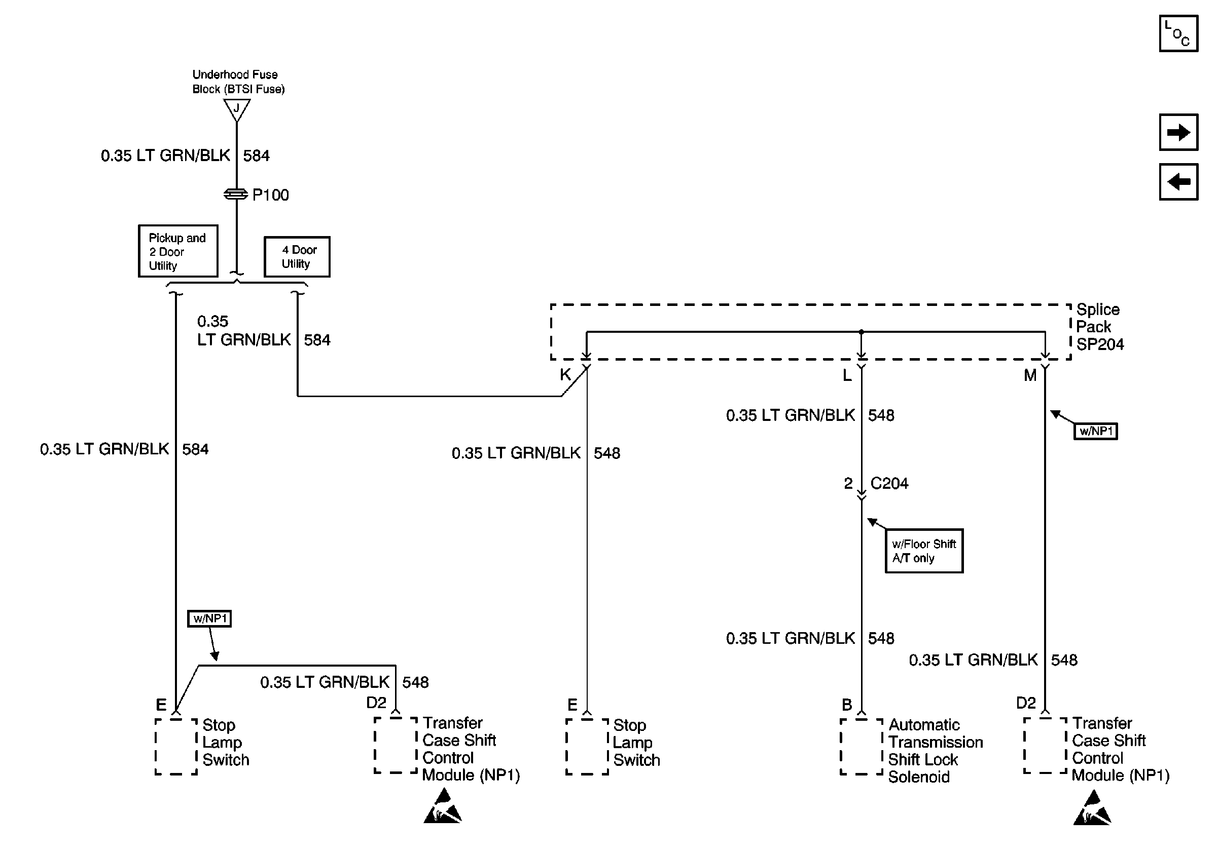
🢒 BTSI Fuse Power (Automatic Transmission)
BTSI Fuse Power (Automatic Transmission)
BTSI Fuse Power (Automatic Transmission)
Power and Grounding Components
ENG I and OXYSEN Fuses
B/U LP, TRL B/U and BTSI Fuses (Automatic Transmission)
B/U LP, TRL B/U and BTSI Fuses (Automatic Transmission)
Handling ESD Sensitive Parts Notice
Handling ESD Sensitive Parts Notice