GM Service Manual Online
For 1990-2009 cars only
Makes
🢒
Chevrolet
🢒
2001
🢒
Blazer - 2WD
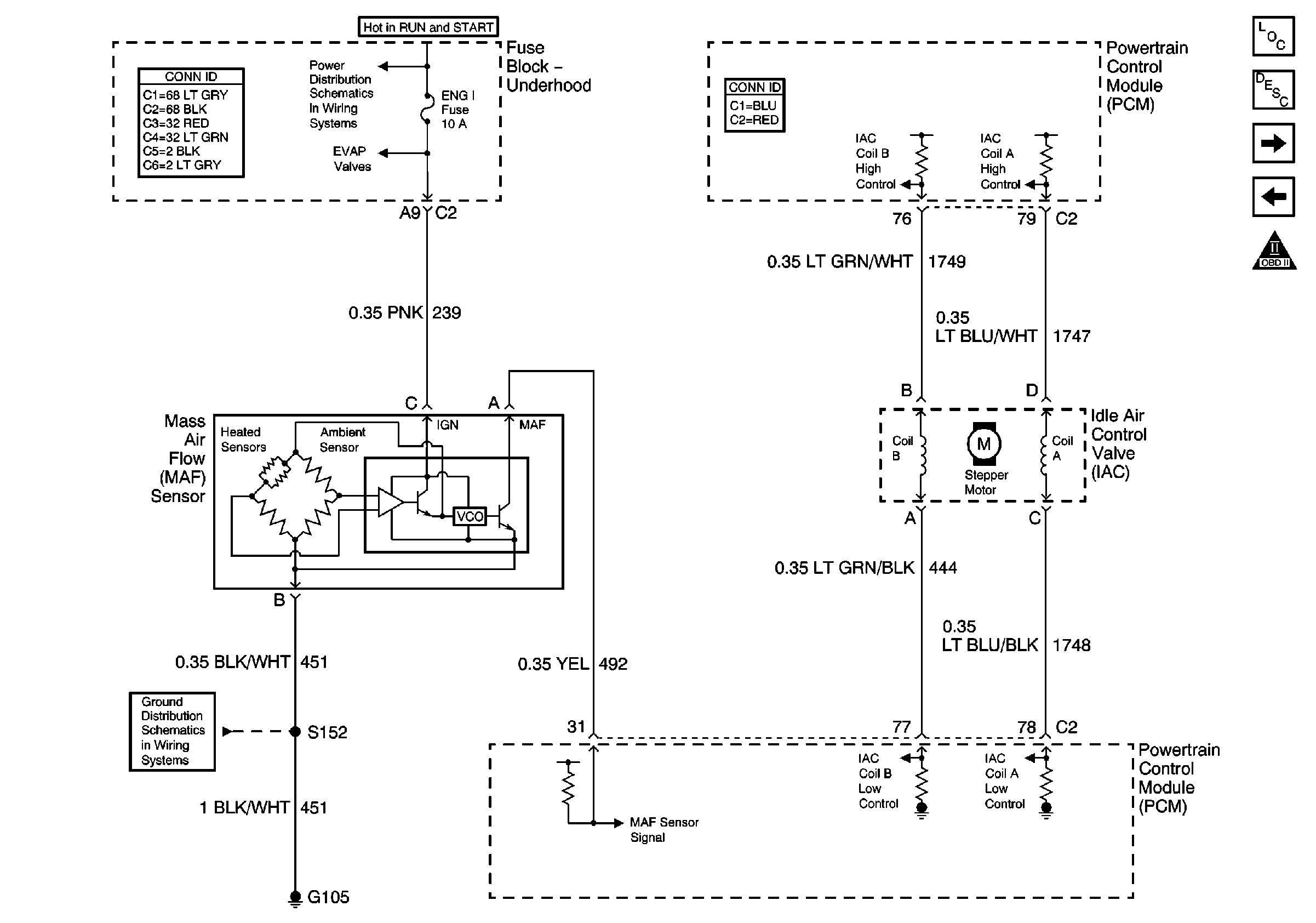
🢒 MAF Sensor and IAC Valve
MAF Sensor and IAC Valve
MAF Sensor and IAC Valve
Master Electrical Component List
Powertrain Control Module Description
Vehicle Speed Sensor (VSS)
Heated Oxygen Sensors
OBD II Symbol Description Notice
EGR and EVAP Valves
Ign RUN and START Bus Bar
G103 and G105 (4.3 L)