GM Service Manual Online
For 1990-2009 cars only
Makes
🢒
Chevrolet
🢒
2001
🢒
Blazer - 2WD
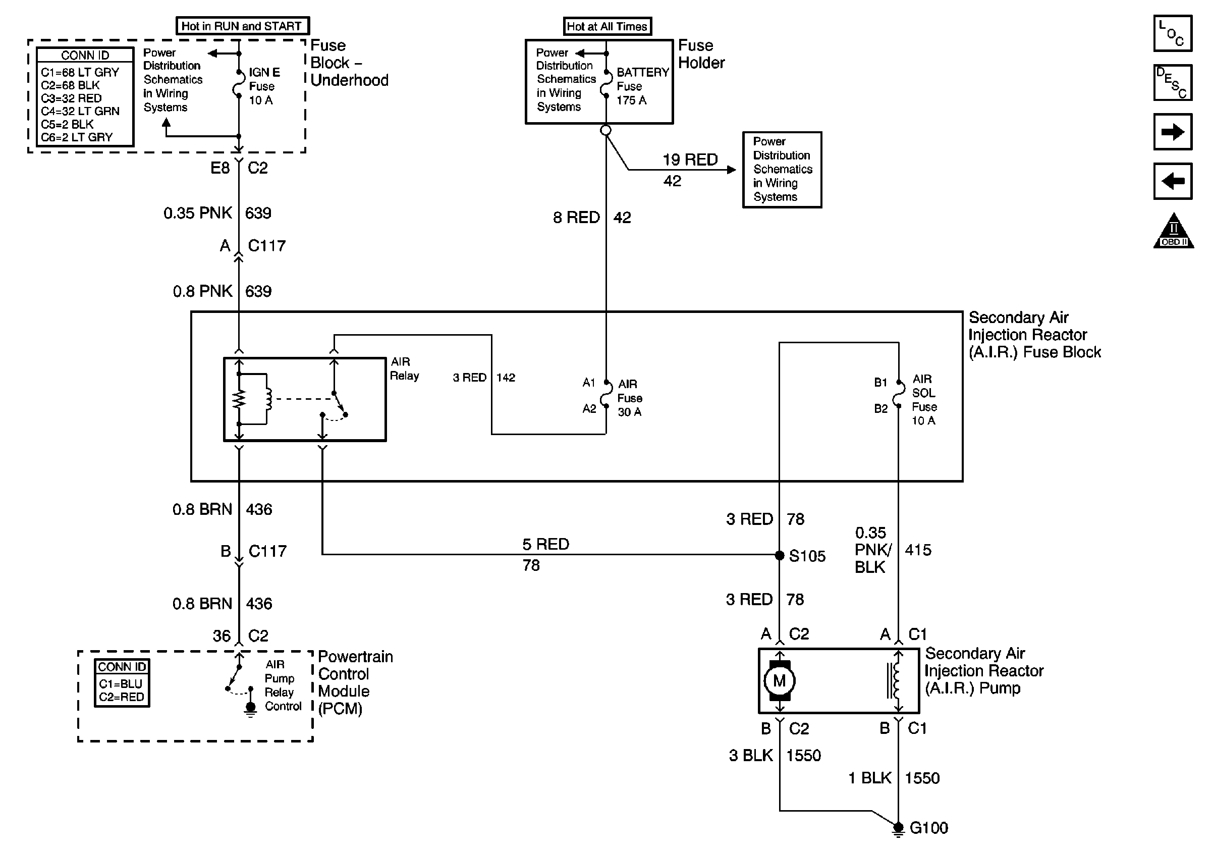
🢒 Secondary AIR Pump Control
Secondary AIR Pump Control
Secondary AIR Pump Control
Master Electrical Component List
Powertrain Control Module Description
Manual A/C Compressor Control
EGR and EVAP Valves
OBD II Symbol Description Notice
Ign RUN and START Bus Bar
B+ Bus Bar
B+ Bus Bar