GM Service Manual Online
For 1990-2009 cars only
Makes
🢒
Chevrolet
🢒
2001
🢒
Blazer - 2WD
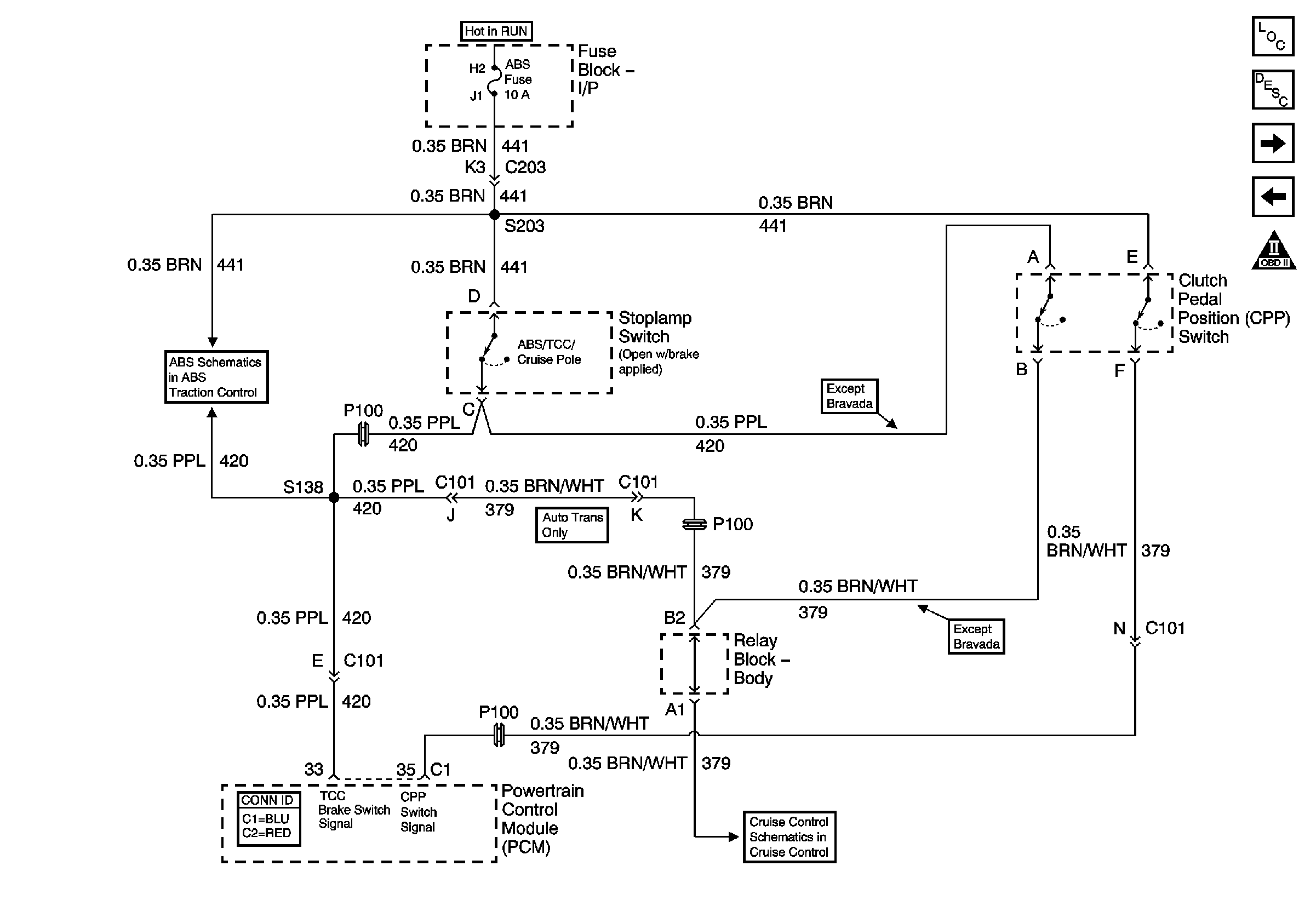
🢒 Brake Switch Input
Brake Switch Input
Brake Switch Input
Master Electrical Component List
Powertrain Control Module Description
Vehicle Speed Signal, Transfer Case Shift Control Module and 4WD IndicatOr Switch
Automatic A/C Compressor Control
OBD II Symbol Description Notice
Power and Ground
Clutch Pedal Position Switch, Stoplamp Switch, PCM and Cruise Control Module